引 言
转移性

研究团队在PubMed和Embase数据库中进行系统文献检索,并手动补充了截至2024年10月的国际指南(如美国国家综合癌症网络[NCCN]、欧洲肿瘤内科学会[ESMO]、欧洲泌尿外科协会[EAU])及重要会议资料。采用叙述性综述方法,由多位专家共同审阅并达成共识;在意见不一致时通过投票确定推荐意见。
研究结果
一、风险分层
mRCC的预后评估依赖于多变量分析汇总的临床因素。表1总结了主要预后评分模型的数据。目前,国际转移性肾细胞癌数据库联盟(IMDC)风险评分依据已被纳入mRCC一线治疗的临床试验分层中,成为临床试验设计和治疗选择中广泛接受的标准。
表1. mRCC诊断时的主要风险预后模型

二、一线治疗临床试验
表2. 评估mRCC一线治疗的临床试验

1、双药联合方案
纳武利尤单抗联合伊匹木单抗在Ⅲ期CheckMate-214研究中首次被证实,可为IMDC中高危mRCC患者带来显著且持久的生存获益。
长期生存获益明确:中位随访80个月时,纳武利尤单抗+伊匹木单抗组中位总生存期(mOS)为52.7个月,显著优于舒尼替尼的37.8个月(HR 0.72),5年OS率高达56%(vs 25%)。
抗肿瘤活性较高:纳武利尤单抗+伊匹木单抗的客观缓解率(ORR)达到39%,完全缓解(CR)率为12%,均高于舒尼替尼组(ORR为33%,CR率为3%)。
风险提示:纳武利尤单抗+伊匹木单抗组18%的患者出现原发性疾病进展(PD)(舒尼替尼组为14%)。
低危人群:在IMDC低危患者中,两组OS差异不显著,该方案也已获指南推荐用于部分低危mRCC患者。
帕博利珠单抗联合阿昔替尼在Ⅲ期KEYNOTE-426研究中被证实,可为所有IMDC风险分层的mRCC患者带来稳定的生存获益。
生存获益明确:帕博利珠单抗+阿昔替尼显著延长中位PFS(mPFS)至15.1个月,舒尼替尼为11.1个月(HR 0.69)。中位随访67.2个月时,mOS延长至47.2个月(vs 40.8个月,HR 0.84)。3年的OS率达到63%(vs 54%)。
抗肿瘤活性较高:ORR达到60%(vs 40%)。
1.3 纳武利尤单抗与卡博替尼
纳武利尤单抗联合卡博替尼在Ⅲ期CheckMate 9ER研究中被证实,可为所有IMDC风险分层的mRCC患者带来显著的疾病控制和生存获益。
生存获益明确且持久:中位随访18.1个月时,纳武利尤单抗+卡博替尼显著改善mPFS(16.6个月 vs 8.3个月)。中位随访55.6个月后,mOS延长至46.5个月(vs 36.0个月)。
抗肿瘤活性更强:ORR达到56%(vs 28%)。
1.4 帕博利珠单抗与
帕博利珠单抗联合仑伐替尼在Ⅲ期CLEAR研究中被证实,可为mRCC患者带来快速缓解与持久获益。
生存持久获益:中位随访26.6个月时,帕博利珠单抗+仑伐替尼组的mPFS为23.9个月(vs 9.2个月),为目前一线研究中最长,中位随访49.8个月时,mOS达到53.7个月(HR 0.79)。48个月的OS率达到55.9%(vs 52.5%)。
抗肿瘤活性更强:ORR达到71%(vs 36%)。
1.5 阿维鲁单抗与阿昔替尼
阿维鲁单抗联合阿昔替尼在Ⅲ期JAVELIN Renal 101研究中评估了一线治疗疗效。总体人群中,阿维鲁单抗+阿昔替尼显著延长mPFS至13.9个月(vs 8.5个月,HR 0.66)。OS获益均未达到统计学显著性。因此,阿维鲁单抗+阿昔替尼联合方案在一线治疗中的应用相对有限。
1.6
特瑞普利单抗联合阿昔替尼在中国开展的RENOTORCH研究中被证实,可改善中高危mRCC患者的无进展生存。特瑞普利单抗+阿昔替尼显著改善mPFS(18.0个月 vs 9.8个月,HR 0.65),成功达到主要终点PFS,为中国患者提供了首个一线ICI联合治疗的本土循证证据。
2、TKI单药治疗
随着ICI联合方案成为一线治疗主流,TKI单药用于mRCC一线治疗的应用正在减少,但仍适用于存在免疫治疗禁忌或不愿接受ICI的mRCC患者。
2.1 卡博替尼
Ⅱ期卡博替尼SUN研究证实卡博替尼可改善IMDC中高危mRCC患者的一线治疗结局。与舒尼替尼相比,卡博替尼组显示出更优的疗效,mPFS可延长至8.2个月(vs 5.6个月,HR 0.66)。同时,卡博替尼组获得了更高的ORR(20% vs 9%)和更低的疾病进展(PD)发生率(18% vs 29%)。
2.2
Ⅲ期COMPARZ研究证实培唑帕尼可作为mRCC一线治疗的替代选择。培唑帕尼在mRCC患者的一线治疗中的PFS不劣于舒尼替尼(HR 1.05),两组OS亦相当(HR 0.91)。在此基础上,培唑帕尼在安全性和生活质量(QoL)方面更具优势。
3、三药联合方案
三药联合方案纳武利尤单抗+伊匹木单抗+卡博替尼在Ⅲ期COSMIC-313研究中被证实,可改善IMDC中高危mRCC患者的无进展生存,这是首个以当代ICI联合疗法作为对照组的随机对照试验。
PFS获益显著:中位随访20.2个月时,三药联合方案显著改善PFS(HR 0.73);
缓解深度未提高:CR率均为3%;
注意点:亚组分析表明,中危患者的获益更显著。三药联合方案的≥3级不良事件(AE)发生率为79%,而纳武利尤单抗+伊匹木单抗组为56%,因此,该方案尚未成为标准治疗选择。
三、二线治疗临床试验
接受ICI为基础的一线治疗患者中,相当一部分最终会出现疾病进展。目前,ICI进展后治疗的治疗证据主要来自回顾性研究,尚缺乏公认的标准治疗方案。同时,姑息治疗应尽早介入并贯穿整个治疗过程。二线治疗决策需综合考虑既往治疗反应、相关毒性、体能状态和患者偏好。寡进展患者可考虑局部治疗,复杂手术建议在高容量中心实施,以获得更佳的围手术期结局。
表3 难治性mRCC的精选随机Ⅱ期和Ⅲ期临床试验

1、TKI单药治疗
1.1 卡博替尼
改善生存结局:Ⅲ期METEOR研究显示,与
ICI进展后仍具活性:Ⅱ期BREAKPOINT研究显示ORR达到37.9%,mPFS为8.3个月,达到了PFS主要终点;
联合治疗无额外获益:CANTATA研究显示卡博替尼联合或不联合telaglenastat在接受过两线治疗(包括62%既往接受过ICI)的mRCC患者中的临床获益相似。
1.2 阿昔替尼
Ⅲ期AXIS注册性试验证实阿昔替尼可改善一线治疗后进展的mRCC患者的无进展生存且安全性良好。阿昔替尼组的mPFS达到6.7个月,优于
1.3 Tivozanib
Ⅲ期TIVO-3研究证实Tivozanib可改善多线治疗后进展的mRCC患者的疾病控制。
长期疾病控制更佳:与索拉非尼组相比,Tivozanib组的mPFS为5.6个月(vs 3.9个月),1年的PFS率为37%(vs 5%);
ICI经治患者获益更明显:亚组分析显示,Tivozanib组mPFS获益更优,OS未显示获益;
耐受性更好:≥3级AE和剂量调整发生率更低。
2、TKI联合治疗
2.1 仑伐替尼与依维莫司
TKI联合方案仑伐替尼+依维莫司在Ⅱ期研究中被证实,可改善既往治疗mRCC患者的无进展生存。
PFS获益显著:与依维莫司单药相比,联合治疗显著改善了mPFS(14.6 vs 5.5个月)(HR 0.40),但与仑伐替尼单药相比无统计学显著差异;
推荐剂量明确:后续Ⅱ期研究明确支持18 mg的仑伐替尼起始剂量联合依维莫司用于既往接受过TKI治疗的患者。24周时,ORR未达到非劣效性阈值,支持18 mg的获批剂量。18 mg剂量仑伐替尼组的ORR可达到51%,14 mg剂量的ORR达到30%,但不同剂量间mPFS或mOS无差异。
2.2 双药ICI联合TKI
2.2.1
阿替利珠单抗联合卡博替尼在Ⅲ期CONTACT-03研究中对既往ICI进展后使用ICI联合方案治疗mRCC的患者未显示临床获益。联合组与卡博替尼单药组的mPFS相当,且≥3级AE发生率显著增加到48%,而卡博替尼单药组为33%。
2.2.2 纳武利尤单抗与Tivozanib
纳武利尤单抗+Tivozanib在Ⅲ期TiNivo-2研究中未能改善接受过一线或两线治疗(包括ICI)的mRCC患者的临床结局。在中位随访12.0个月后,未达到PFS的主要终点。
3、抗缺氧诱导因子2α药物
3.1
缺氧诱导因子2α(HIF2α)抑制剂贝组替凡为新型作用机制药物,在mRCC中显示出独特活性。
希
多线治疗后疗效更显著:Ⅲ期LITESPARK-005试验中期分析证实,在经多线治疗后出现进展的患者中,贝组替凡显著改善PFS(HR 0.74),OS数据尚未成熟。抗肿瘤活性显著优于依维莫司组,ORR达到22.7%(vs 3.5%),且耐受性更佳。不过贝组替凡组经历PD和早期进展事件比例较高,需进一步优化患者的筛选;
ICI治疗后显示良好活性:一项Ⅱ期单臂研究显示,贝组替凡联合卡博替尼方案对既往接受过的mRCC患者中的ORR达到30.8%,其中一例CR。但该联合方案仍在评估中,尚未被纳入指南。
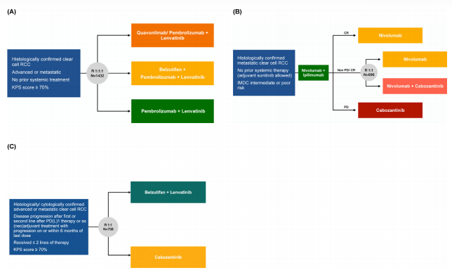
mRCC已进入以免疫联合治疗为核心的时代,一线治疗中多种ICI联合方案均显著改善患者生存。治疗决策应综合IMDC风险、病理特征、患者功能状态及治疗目标个体化制定(图1)。二线治疗仍缺乏统一标准,TKI及新型抗HIF2α药物为重要选择,而免疫再挑战目前证据不足,多项联合方案的研究正在评估中(图2)。未来需进一步开展生物标志物驱动的研究及新型组合疗法探索,以优化全程治疗策略。

图1 一线治疗选择流程图

图2 一线和二线治疗领域正在进行的精选 3 期临床试验
参考文献
[1]BARRAGAN-CARRILLO R, SAAD E, SAILBY R M, et al. First and second-line treatments in metastatic renal cell carcinoma[J/OL]. European Urology, 2024[2024-10-19].
本平台旨在为医疗卫生专业人士传递更多医学信息。本平台发布的内容,不能以任何方式取代专业的医疗指导,也不应被视为诊疗建议。如该等信息被用于了解医学信息以外的目的,本平台不承担相关责任。本平台对发布的内容,并不代表同意其描述和观点。若涉及版权问题,烦请权利人与我们联系,我们将尽快处理。
医脉通是专业的在线医生平台,“感知世界医学

(本网站所有内容,凡注明来源为“医脉通”,版权均归医脉通所有,未经授权,任何媒体、网站或个人不得转载,否则将追究法律责任,授权转载时须注明“来源:医脉通”。本网注明来源为其他媒体的内容为转载,转载仅作观点分享,版权归原作者所有,如有侵犯版权,请及时联系我们。)