在这一背景下,美国生活方式医学会(ACLM)组织专家组,采用德尔菲法形成了针对成年抑郁症生活方式干预的专家共识声明。该共识不仅强调了生活方式干预在预防和治疗抑郁症中的基础性作用,还提供了具体的临床实施指导。本项共识声明于1月8日在线发表于Am J Lifestyle Med.。

专家组首先确定了102条候选陈述,涵盖八大主题;经三轮在线德尔菲调研、修订以及删除重复陈述后,71条陈述符合共识标准,10条接近达成共识,21条未达成共识。本文以表格形式简要总结专家组在关键主题上达成的共识:
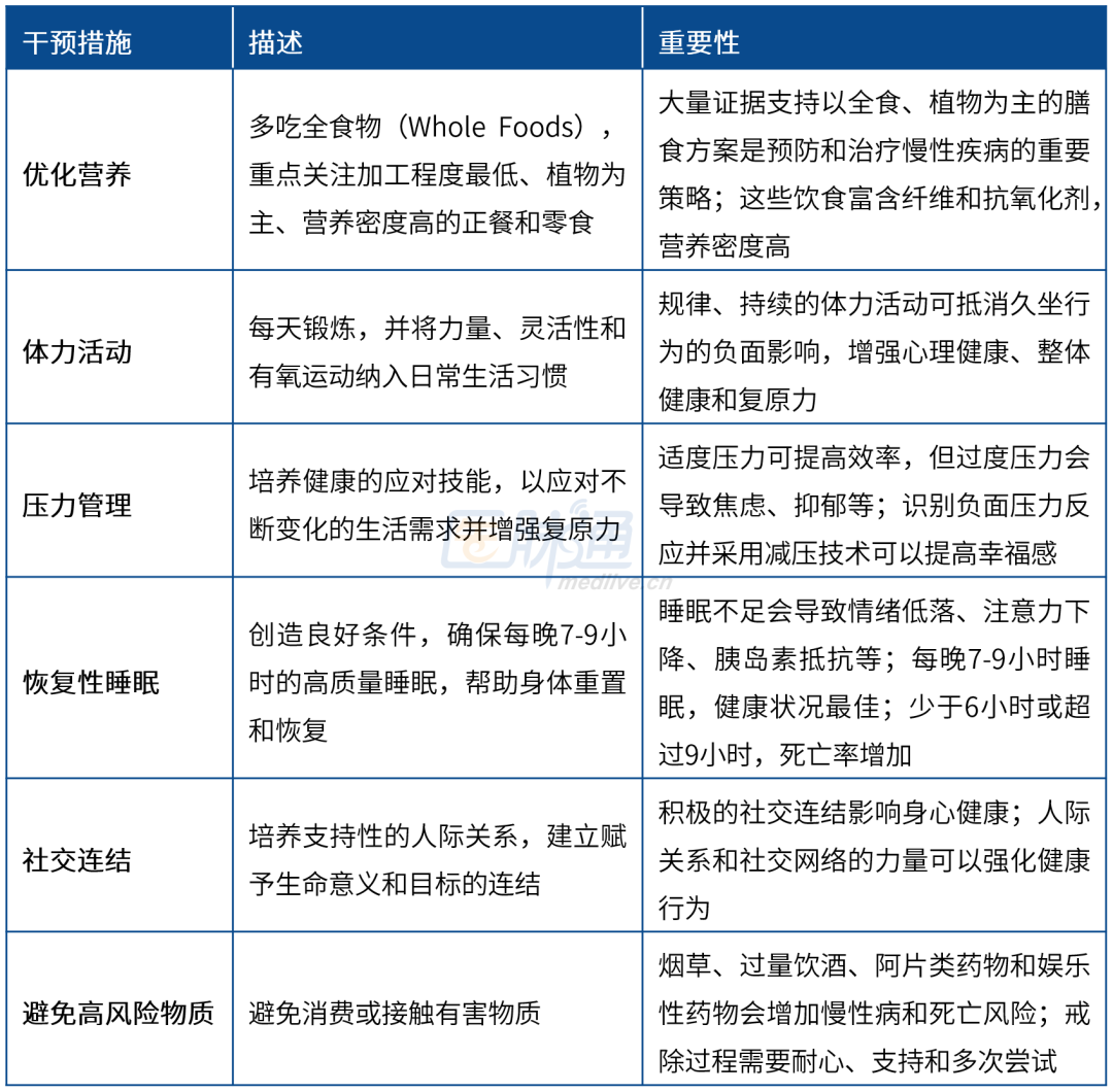
一、生活方式医学的六大支柱
生活方式医学(LM)通过六大核心支柱优化大脑健康,预防或改善精神疾病(表1):
(点击图片后可放大)
表1. 生活方式医学干预的六大支柱

二、风险与治疗
专家组达成共识,认为生活方式干预应作为MDD管理的基础组成部分,与心理和药物治疗协同作用(表2):
表2. 风险与治疗的共识声明

三、评估、诊断与特殊人群
实施干预前,必须对基线生活方式、心理创伤及外部障碍进行全面评估(表3):
表3. 评估、诊断和特殊人群的共识声明

四、营养与肠道健康
全食物、植物为主的饮食模式被认为对预防和改善抑郁症有效,而高加工食品则会增加风险(表4):
表4. 营养与肠道健康的共识声明

五、体力活动
体力活动是证据最充分的生活方式干预措施,其改善轻度抑郁的需治数(NNT)为2,优于
表5. 体力活动的共识声明

六、睡眠、压力与社交连结
睡眠质量、社会孤立感及过度的压力是抑郁症的关键影响因素(表6、7):
表6. 睡眠的共识声明

表7. 压力与社交连结的共识声明

七、物质使用、环境与治疗依从性
物质使用与社会环境显著影响抑郁结局,而治疗成功关键在于整合患者的改变动机、自我效能感及多维度的社交支持(表8、9):
表8. 物质与环境的共识声明

表9. 治疗依从性与优化的共识声明

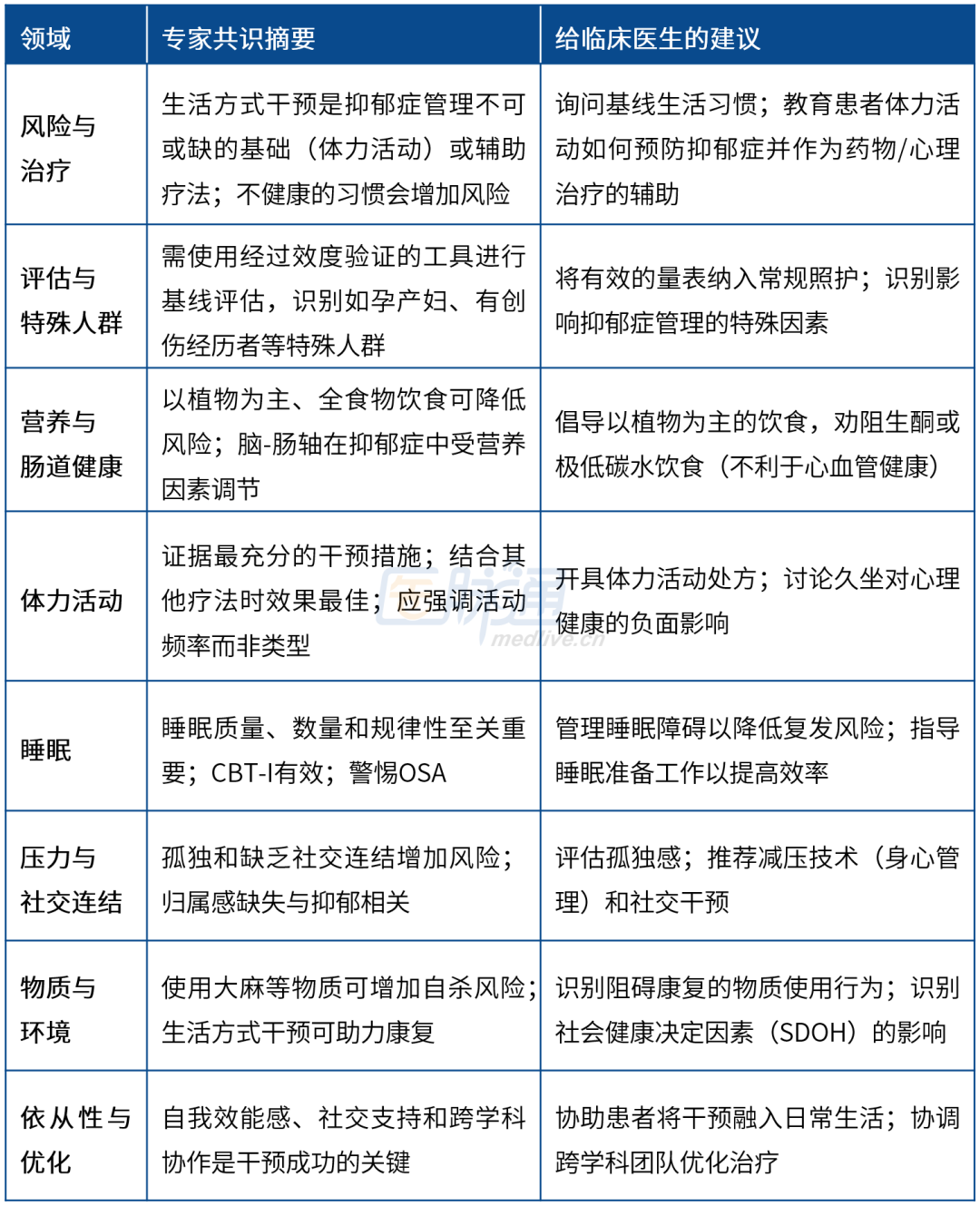
八、临床建议
生活方式干预是抑郁症管理的基础与核心。临床医生应通过规范化评估与跨学科协作,将行为改变转化为可落地的临床处方(表10):
表10. 共识摘要及临床启示总结

结语
本项共识声明明确了生活方式医学在现代精神科临床实践中的基石地位。在常规治疗效果受限时,临床应积极评估并处方生活方式;尤其是针对轻度抑郁症,运动和营养干预的疗效不亚于甚至优于传统抗抑郁药。
文献索引:Merlo G, Sugden S, Rosenfeld RM, et al. Lifestyle Interventions for Major Depressive Disorder (MDD): An Expert Consensus Statement From the American College of Lifestyle Medicine. Am J Lifestyle Med. 2026 Jan 8:15598276251408353. doi: 10.1177/15598276251408353. Epub ahead of print.
点击「阅读原文」可查看及检索历史文章。

(本网站所有内容,凡注明来源为“医脉通”,版权均归医脉通所有,未经授权,任何媒体、网站或个人不得转载,否则将追究法律责任,授权转载时须注明“来源:医脉通”。本网注明来源为其他媒体的内容为转载,转载仅作观点分享,版权归原作者所有,如有侵犯版权,请及时联系我们。)