编者按
白癜风的治疗用药
如外用药物、系统用药。
外用药物
如外用
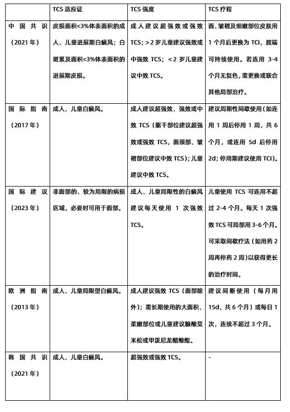
①TCS
可抗炎、抗过敏、止痒、免疫抑制、镇痛等,推荐为

注意事项:可见继发感染、毛细血管扩张、皮肤萎缩、皮肤色素沉着、
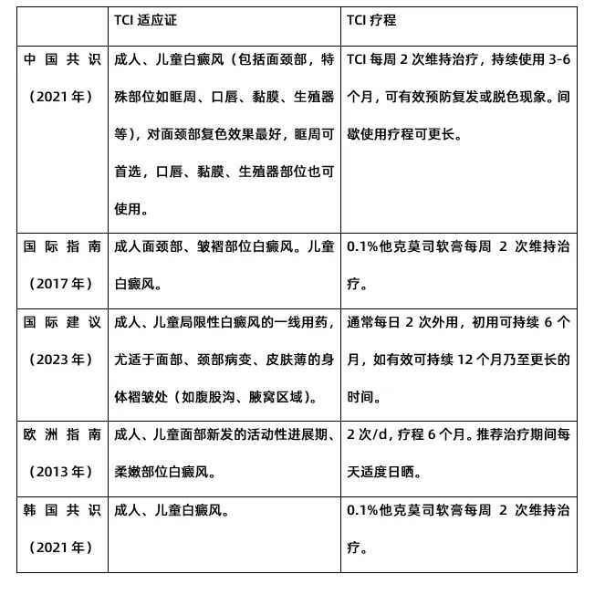
②TCI
如

注意事项:可致或加重局部感染如痤疮、毛囊炎、单纯
③外用维生素D3衍生物
如
注意事项:可见局部皮肤刺激、光敏性、发红、血清钙水平可逆性升高等。钙代谢失调者禁用卡泊三醇。
④外用JAK抑制剂
如1.5%
注意事项:可见局部烧灼感、轻度红斑、痤疮、毛囊炎、皮肤瘙痒等。避免大剂量、大面积使用。严重感染、局部/全身活动性感染者避免使用。
⑤外用光敏剂
如浓度<0.1%的
注意事项:可见红斑、皮肤色素沉着、瘙痒、疼痛、脱屑等。慎用于有日光敏感家族史、有
系统用药
如糖皮质激素,可促进复色、控制疾病进展,可根据白癜风类型、病期选用。

对系统用糖皮质激素有禁忌证者可考虑酌情使用其他免疫抑制剂如
注意事项:可见消化道反应、营养物质代谢紊乱、诱发和加重感染、水盐代谢紊乱、诱发和加重消化道溃疡、
白癜风不同分期、分型的用药
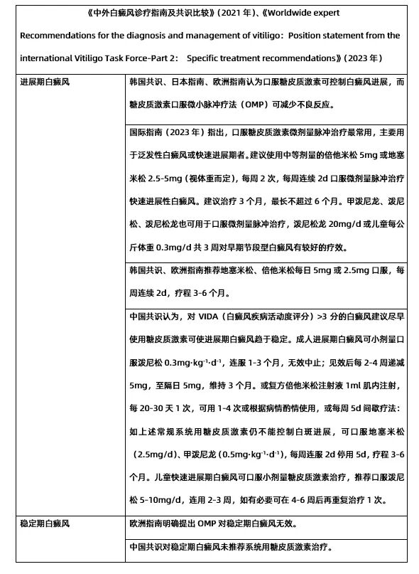
进展期白癜风
未定类型、节段型白癜风可选用TCS、TCI,也可外用低浓度甲氧沙林、维生素D3衍生物,快速进展期可考虑系统用糖皮质激素。
非节段型与混合型白癜风,VIDA积分>3分可系统用糖皮质激素,局部外用药物可选用TCS、TCI等。
稳定期白癜风
未定类型白癜风可选用外用光敏剂、TCS、TCI、维生素D3衍生物等。
非节段型与混合型白癜风可选用TCS、TCI、维生素D3衍生物等。
医脉通是专业的在线医生平台,“感知世界医学

(本网站所有内容,凡注明来源为“医脉通”,版权均归医脉通所有,未经授权,任何媒体、网站或个人不得转载,否则将追究法律责任,授权转载时须注明“来源:医脉通”。本网注明来源为其他媒体的内容为转载,转载仅作观点分享,版权归原作者所有,如有侵犯版权,请及时联系我们。)