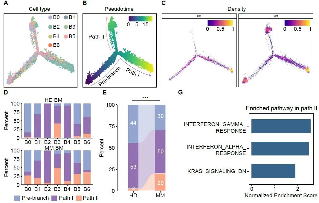
本研究从健康对照与新诊断MM患者外周血与骨髓中分选单核细胞,获得了超过13万个高质量单细胞转录组。研究共识别7类骨髓及外周血单核细胞亚群,包括经典、过渡及非经典单核细胞,并揭示了不同组织来源的显著转录差异。差异分析显示,与HD相比,MM单核细胞整体异质性变化有限,但呈现泛亚群增强的I型干扰素反应。通过发育轨迹重建进一步发现MM患者单核细胞呈现一条异常的由IFN驱动的发育路径,不同于传统由经典向非经典单核细胞分化的生理性发育路径。

体外共培养实验显示,单核细胞与MM细胞互相诱导IFN信号激活,单核细胞分泌的干扰素α促进MM细胞增殖,且该效应可被IFNAR1中和抗体阻断。在独立随访队列中,诱导治疗显著降低MM患者骨髓单核细胞的IFN高反应状态,并增强炎症因子表达,提示抗瘤治疗可在微环境层面逆转单核细胞的慢性激活。

本研究发现MM患者单核细胞普遍存在过度的I型干扰素反应,揭示了该信号驱动的异常分化路径在免疫抑制性TME形成中的核心作用。研究为开发靶向I型干扰素信号轴的MM治疗策略提供了理论基础,对优化MM免疫治疗具有重要意义。
中国医学科学院血液病医院(中国医学科学院血液学研究所)安刚主任医师、邱录贵主任医师为共同通讯作者,博士生崔健为第一作者。该项目获得国家自然科学基金、科技创新2030重大专项、中国医学科学院医学与健康科技创新工程等基金的支持。
参考文献:
1. Kumar SK, Rajkumar V, Kyle RA, et al. Multiple myeloma. Nat Rev Dis Primers. 2017. 3: 17046.
2. An G, Acharya C, Feng X, et al. Osteoclasts promote immune suppressive microenvironment in multiple myeloma: therapeutic implication. Blood. 2016. 128(12): 1590-1603.
声明:本平台旨在为医疗卫生专业人士传递更多医学信息。本平台发布的内容,不能以任何方式取代专业的医疗指导,也不应被视为诊疗建议。如该等信息被用于了解医学信息以外的目的,本平台不承担相关责任。本平台对发布的内容,并不代表同意其描述和观点。若涉及版权问题,烦请权利人与我们联系,我们将尽快处理。
(本网站所有内容,凡注明来源为“医脉通”,版权均归医脉通所有,未经授权,任何媒体、网站或个人不得转载,否则将追究法律责任,授权转载时须注明“来源:医脉通”。本网注明来源为其他媒体的内容为转载,转载仅作观点分享,版权归原作者所有,如有侵犯版权,请及时联系我们。)