来源:重症学习
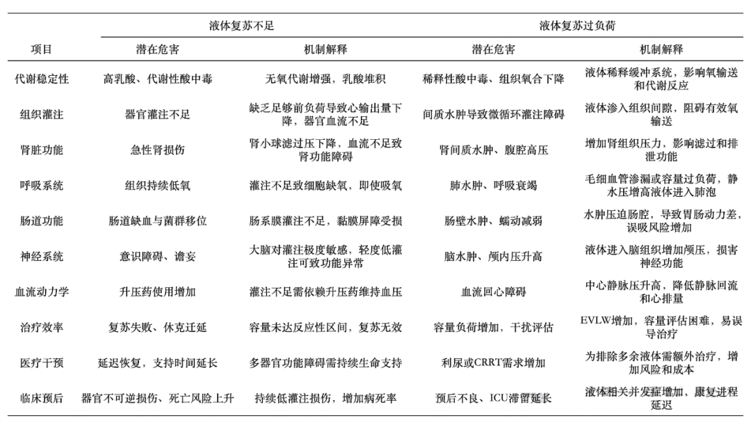
重症医学中,液体复苏往往是抢救的第一步。特别是遇到 但在液体复苏管理中,一个经常被提到的词是“限液”或“液体过负荷”。是的,液体给多了可能引起 但在很多重症患者身上,“液体给少了”的危害,可能比“给多了”还大。这就像我们用抗生素治疗感染一样。抗生素用多了可能带来毒性和耐药性,但如果用得太少、剂量不够,病菌没有杀灭,感染蔓延,病情恶化,后果更严重。 今天让我们就来聊聊:液体复苏不足的危害,为什么比液体过负荷更可怕。 一、灌注不足,器官“渴死” 液体不够,心脏打出去的血也不够。大脑、肾脏、肝脏这些“重要部门”得不到足够血流灌溉,细胞供氧不足,无法维持正常功能,最先“熬不住”。 二、高乳酸,是身体在“求救” 三、肾脏最怕“干” 肾小球滤过依赖良好的灌注压力。一旦液体不足,灌注不足, 四、大脑对缺血异常敏感 哪怕短时间的灌注不足,大脑都可能出现意识模糊、 五、肠道屏障破坏,感染更严重 肠道是人体最大的免疫器官。低灌注会导致肠道黏膜缺血坏死,细菌“越狱”进入血液,诱发或加重感染,形成恶性循环。 六、升压药越给越多,却越来越“凉” 如果液体补得不够,只能靠升压药强行“提血压”。但这可能只是“假性好转”,因为血管收缩会进一步阻碍微循环,四肢冰冷、花斑、尿少、乳酸高,病情继续恶化。 七、延误治疗窗口,后补无效 液体复苏讲求“黄金时机”。错过初期有效复苏的窗口,等到器官组织细胞已经缺血坏死,再液体也于事无补,甚至会加重水肿。 八、临床表现容易被误判 部分患者出现“冷湿休克”——既有灌注不足,又有水肿征象。容易被误以为“液体过多”而继续限液,结果适得其反。 九、抢救成本更高,病程更长 灌注不足带来的器官功能障碍往往需要更复杂的支持:呼吸机、CRRT、升压药、镇静镇痛……不仅费用高、风险大,还可能留下长期后遗症。 十、已有研究强烈提示危险性 最新的CLASSIC试验二次分析显示:在液体给予明显低于预期的中心,患者发生严重不良事件的概率反而更高。而轻度液体过量,只要及时处理,危害相对可控。 写在最后: 最上图表显示了液体复苏不足和过负荷的危害和机制。液体复苏并不是越少越好,也不是越多越好,液体复苏不足—“饿死”;液体复苏过负荷—“撑死”,因此要“恰到好处”。就像抗生素一样,关键在于“足量、及时、精准”。 在休克的前期,液体复苏应当是积极的、有计划的。在患者恢复后期,才进入“限制液体”的阶段。不要害怕液体给多了,更要警惕液体给少了。 时间就是生命,灌注就是希望。真正的“限液”,建立在有效复苏的基础之上。否则,“限”得太早,反而失去了救命的机会。
(本网站所有内容,凡注明来源为“医脉通”,版权均归医脉通所有,未经授权,任何媒体、网站或个人不得转载,否则将追究法律责任,授权转载时须注明“来源:医脉通”。本网注明来源为其他媒体的内容为转载,转载仅作观点分享,版权归原作者所有,如有侵犯版权,请及时联系我们。)