时隔3年再次更新!欧洲特应性皮炎治疗指南全新发布,这些变化临床医生必知!
2025-07-30
特应性皮炎(atopic eczema,AE)作为一种常见的慢性炎症性皮肤病,严重影响患者生活质量。欧洲特应性皮炎指南(EuroGuiDerm)自2022年发布以来,时隔3年再次更新。本次更新聚焦于系统治疗,为临床医生提供了更精准、更前沿的治疗建议。
此次更新纳入了新批准的药物,如白细胞介素13抑制剂来瑞组单抗(lebrikizumab),同时考虑到Janus激酶抑制剂(JAK抑制剂)巴瑞替尼和阿布昔替尼在儿童和青少年中的使用扩展,以及网络荟萃分析的新证据。由来自12个欧洲国家的28位专家(包括临床医生和患者代表)参与制定,通过在线调查投票的方式,对新的推荐意见和修改内容进行表决,确保指南的科学性和权威性。现医脉通皮肤科整理如下,以飨读者。
当AE患者的症状无法通过局部治疗和紫外线光疗有效控制,或患者需要长期大量使用强效局部皮质类固醇(TCS)时,系统治疗成为必要手段,旨在更好地控制病情、减少局部药物用量及相关副作用。适合系统治疗的患者包括SCORAD评分高于50分者、对局部治疗无临床反应者,以及因病情影响无法正常生活者。同时,当地法规可能要求结合医生报告的评分(如EASI)和患者报告的结果(如DLQI)来综合评估疾病严重程度,以确定是否进行系统治疗。在开始系统治疗前,需排除皮肤T细胞淋巴瘤、原发性免疫缺陷综合征等相关疾病,同时确定是否存在过敏性接触性皮炎等触发因素,并充分考虑患者对治疗反应不佳的行为和教育因素,确保治疗的准确性和有效性。
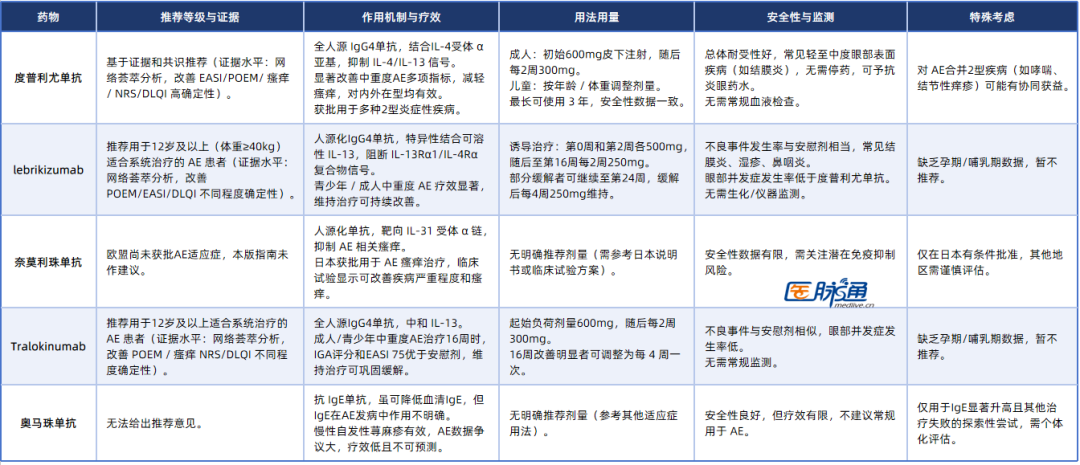
表2 生物制剂治疗药物
JAK家族包括JAK1、JAK2、JAK3和酪氨酸激酶2(TYK2),通过调节炎症过程发挥作用。抑制JAK活性可能比靶向单一细胞因子更有效,还可减轻慢性瘙痒并改善皮肤屏障功能。但口服JAK抑制剂存在增加重大心血管问题、癌症、静脉血栓栓塞和严重感染的风险,欧洲药品管理局(EMA)已发布相关建议以最小化风险。
表3 JAK 抑制剂治疗药物
1. 一线治疗:推荐使用II或III类TCS,其在孕期使用总体被认为是安全的,但强效TCS长期大面积或在敏感部位使用需谨慎,应避免使用氟替卡松丙酸酯。TCI可用于面部、间擦部位及腹部、乳房和大腿皮肤等TCS使用风险较高的区域。同时,鼓励使用润肤剂,可采用湿包裹技术。窄带UVB(311nm)或广谱UVB光疗在孕期使用对胎儿无风险,但口服补骨脂素在孕前3个月和孕期禁用。2. 二线和三线治疗:对于II或III类TCS控制不佳的患者,可考虑二线和三线治疗。一般不建议在孕期长期使用全身糖皮质激素,仅在严格适应症下,可短期使用泼尼松龙(最大剂量0.5mg/kg/d )。环孢素在其他治疗无效且有明确需求时,可超说明书用于孕期严重未控制的AE,但需密切关注母亲肾功能和血压。硫唑嘌呤可用于已在服用且仍需系统治疗的孕妇,但需密切咨询产科医生。MTX和霉酚酸酯具有致畸性,孕期禁用。目前缺乏新型生物制剂在孕期使用的临床数据,不建议使用,尽管部分医生使用过度普利尤单抗,但经验和数据有限。JAK抑制剂禁用于孕期。
推荐使用II或III类TCS,不建议使用阿巴西普、巴瑞替尼、乌帕替尼、硫唑嘌呤、环孢素和MTX。由于缺乏临床数据,目前无法对度普利尤单抗、来瑞组单抗和Tralokinumab在哺乳期的使用给出建议。TCS和TCI在哺乳期使用的安全性虽未明确研究,但一般认为无明显危害,建议在哺乳后立即在乳头区域使用。短期使用全身糖皮质激素在哺乳期是安全的,因其分泌到母乳中的量极少。计划要孩子的父母,推荐使用TCS II或III类或TCI。女性患者计划怀孕时,建议至少在受孕前3个月停止使用MTX;男性患者计划生育时,同样建议停止使用MTX 3个月。环孢素可在男性受孕时用于AE治疗,AZA和JAKi在男性备孕时无使用禁忌。目前尚无证据表明度普利尤单抗、Tralokinumab、来瑞组单抗治疗期间男性需避免生育,但仍需更多数据证明。
本次欧洲特应性皮炎指南(EuroGuiDerm)时隔3年的更新,为临床医生在特应性皮炎系统治疗方面提供了全面且重要的参考。涵盖了传统系统药物、生物制剂以及JAK抑制剂等多种治疗选择,并针对不同患者群体,包括儿童、青少年、孕妇和哺乳期妇女等,给出了细致的用药建议。 然而,在临床实践中应用这些指南时,医生仍需综合多方面因素进行考量。
一方面,要充分权衡药物的疗效与安全性,根据患者的具体病情、身体状况和个体差异,选择最适宜的治疗方案。例如,对于老年患者或存在多种基础疾病的患者,在使用JAK抑制剂时,需更加谨慎地评估心血管风险和感染风险。另一方面,由于部分药物在特殊人群(如孕妇、哺乳期妇女)中的临床数据仍有限,医生在决策时需结合现有的研究证据、临床经验以及患者的意愿,进行个体化的治疗决策。 未来,随着更多临床研究的开展和新的治疗药物的出现,特应性皮炎的治疗有望进一步优化。期待在提高治疗效果的同时,能够更好地保障患者的生活质量,减少疾病对患者及其家庭的负担。临床医生应持续关注相关领域的研究进展,不断更新知识,为患者提供更优质的医疗服务。
参考文献:
[1]Wollenberg A, Kinberger M, Arents B, et al. European Guideline (EuroGuiDerm) on atopic eczema: Living update. J Eur Acad Dermatol Venereol. Published online May 2, 2025. doi:10.1111/jdv.20639
医脉通是专业的在线医生平台,“感知世界医学脉搏,助力中国临床决策”是平台的使命。医脉通旗下拥有「临床指南」「用药参考」「医学文献王」「医知源」「e研通」「e脉播」等系列产品,全面满足医学工作者临床决策、获取新知及提升科研效率等方面的需求。

(本网站所有内容,凡注明来源为“医脉通”,版权均归医脉通所有,未经授权,任何媒体、网站或个人不得转载,否则将追究法律责任,授权转载时须注明“来源:医脉通”。本网注明来源为其他媒体的内容为转载,转载仅作观点分享,版权归原作者所有,如有侵犯版权,请及时联系我们。)