信源:中华医学会官网


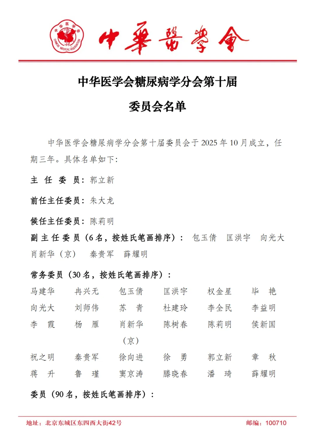
第十届委员会名单
近日,中华医学会官网正式公布“中华医学会
北京医院·国家老年医学中心郭立新教授当选主任委员,天津医科大学朱宪彝纪念医院陈莉明教授当选候任主任委员。
副主任委员:包玉倩教授 匡洪宇教授 向光大教授 肖新华教授(京) 秦贵军教授 薛耀明教授








信源

本视频/资讯/文章的内容不能以任何方式取代专业的医疗指导,也不应被视为诊疗建议。医脉通是专业的在线医生平台,“感知世界医学

(本网站所有内容,凡注明来源为“医脉通”,版权均归医脉通所有,未经授权,任何媒体、网站或个人不得转载,否则将追究法律责任,授权转载时须注明“来源:医脉通”。本网注明来源为其他媒体的内容为转载,转载仅作观点分享,版权归原作者所有,如有侵犯版权,请及时联系我们。)