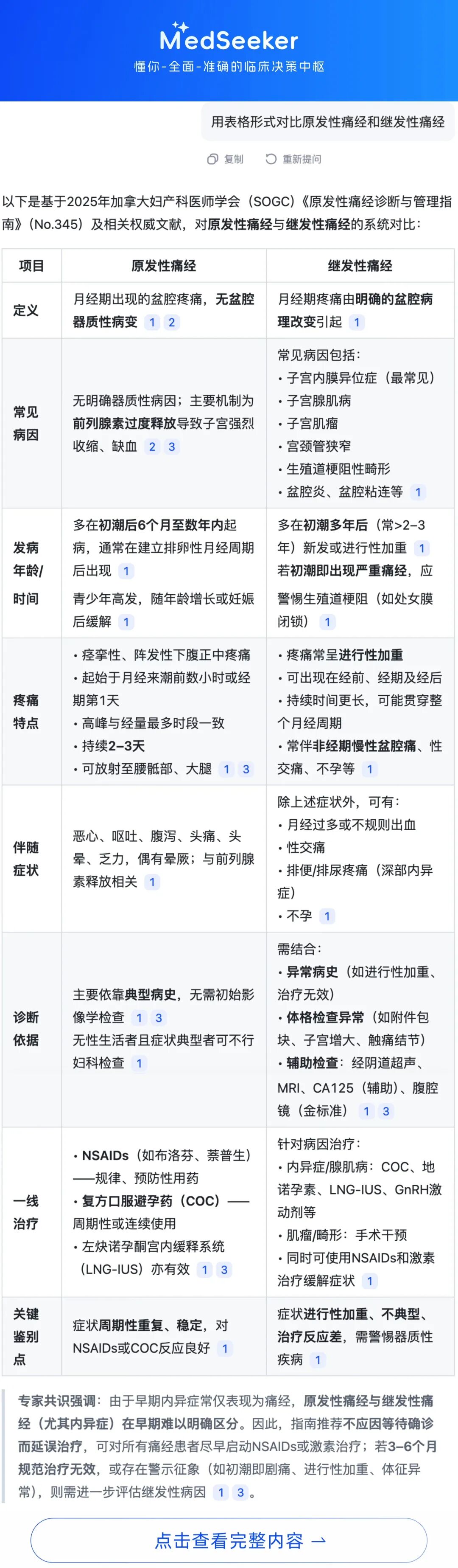
原发性痛经vs继发性痛经,1 张表分清!用MedSeeker一键进行「疾病鉴别」!
发布时间:2026-04-25   

图片





用MedSeeker一键生成「疾病鉴别表」

图片


医脉通是专业的在线医生平台,“感知世界医学脉搏,助力中国临床决策”是平台的使命。医脉通旗下拥有「临床指南」「用药参考」「医学文献王」「医知源」「e研通」「e脉播」等系列产品,全面满足医学工作者临床决策、获取新知及提升科研效率等方面的需求。


图片

(本网站所有内容,凡注明来源为"医脉通",版权均归医脉通所有,未经授权,任何媒体、网站或个人不得转载,否则将追究法律责任,授权转载时须注明"来源:医脉通"。本网注明来源为其他媒体的内容为转载,转载仅作观点分享,版权归原作者所有,如有侵犯版权,请及时联系我们。)
0
收藏
添加表情
全部评论
我要投稿
发表评论
扫码分享

微信扫码分享

回到顶部