视神经炎(ON) 为累及视神经的炎性病变,常见于自身免疫性疾病、
视神经炎的用药原则及一线药物方案对比

一. 脱髓鞘性视神经炎
脱髓鞘性视神经炎(DON)为中枢神经系统、炎性、脱髓鞘疾病,其可累及视神经,与自身免疫反应有关,可分为急性期、维持期,包括特发性DON(IDON)、髓鞘少突胶质细胞糖蛋白(MOG)抗体相关性视神经炎(MOG-ON)、
DON治疗用药可快速控制炎性反应、抑制异常免疫反应、减轻损伤、促进神经组织自我修复、预防疾病的复发、降低残疾累积的风险。
可抗炎、免疫抑制等,其能加速视功能恢复,推荐用于DON的治疗,建议双眼受累、重症IDON急性期可静脉输注大剂量的糖皮质激素,建议DON伴水通道蛋白4(AQP‐4)抗体阳性、髓鞘少突胶质细胞糖蛋白(MOG)抗体阳性者可静脉输注
甲泼尼龙琥珀酸钠建议续静脉输注1g/d,儿童20-30mg/(kg•d),可连续3-5d,后需序贯减量,改为
对单眼IDON已恢复期者不强烈推荐IVMP,不推荐泼尼松口服1mg/kg为起始用药。
②免疫抑制剂
如
硫唑嘌呤建议剂量为2-3mg/(kg•d)。MMF建议口服剂量为1500-3000mg,可分2次使用,儿童推荐剂量为500-750mg/m2、2次/d。
注意事项:不良反应有肝
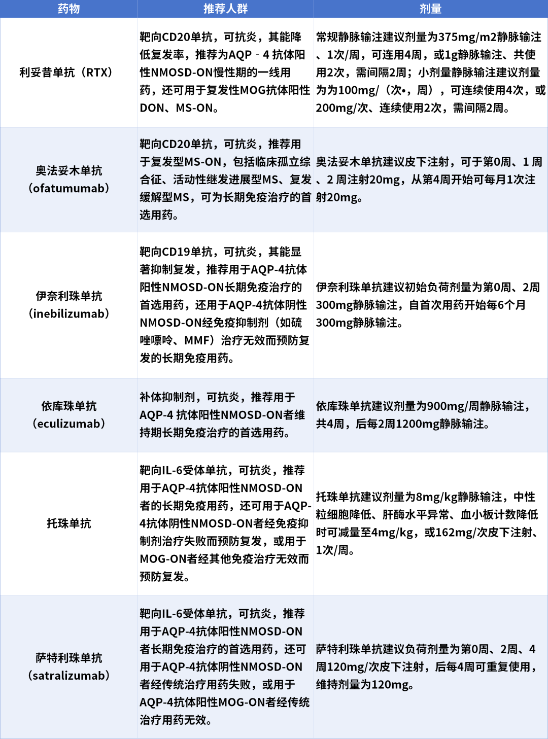
③生物制剂
如

轻点可放大图片
二.真菌性
梅毒性视神经炎(SON)为感染性视神经炎,表现为
①抗生素

轻点可放大图片
②糖皮质激素
如泼尼松,可加快视功能的恢复,推荐用于SON的治疗,不推荐大剂量糖皮质激素冲击治疗。
泼尼松建议口服20-60mg/次、1次/d,可连续使用3d。
三.真菌感染性视神经炎
真菌感染性ON为蝶窦、后组筛窦炎症、黏液囊肿引起,病原体多为曲霉菌属,少数伴念珠菌属,多为单侧受累,可蔓延至眶内、眶尖,表现为
真菌感染性ON主要治疗为手术,术后可全身抗真菌治疗用药如
不建议使用糖皮质激素治疗,因其有加重真菌感染,致真菌感染向颅内蔓延的风险。
参考文献
医脉通是专业的在线医生平台,“感知世界医学
本平台旨在为医疗卫生专业人士传递更多医学信息。本平台发布的内容,不能以任何方式取代专业的医疗指导,也不应被视为诊疗建议。如该等信息被用于了解医学信息以外的目的,本平台不承担相关责任。本平台对发布的内容,并不代表同意其描述和观点。若涉及版权问题,烦请权利人与我们联系,我们将尽快处理。