皮炎湿疹类疾病用药全攻略:从局部到系统,一篇文章理清 | 临床‘药’点
2026-03-20


编者按

皮炎湿疹类疾病是皮肤科最常见的疾病群之一,以湿疹样皮损和剧烈瘙痒为核心表现,严重影响患者生活质量。其涵盖特应性皮炎(AD)、脂溢性皮炎接触性皮炎(CD)、乏脂性皮炎、钱币状皮炎、淤积性皮炎、感染性皮炎等多种亚型,且临床分期(急性期、亚急性期、慢性期)不同,治疗策略亦有所差异。因此,基于疾病类型、严重程度、部位及分期制定个体化用药方案,是实现精准治疗的关键。
本文结合《中国皮炎湿疹类疾病诊疗指南(2026版)》及相关共识,系统梳理皮炎湿疹类疾病的常用治疗药物,并针对不同疾病亚型提供具体的用药推荐,以期为临床医生提供实用参考。





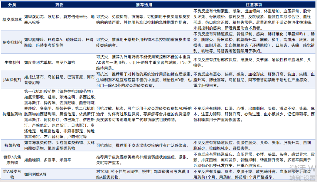
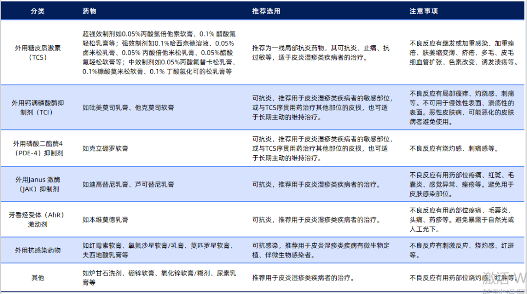
一、皮炎湿疹类疾病的常用药物

图片


皮炎湿疹类疾病的治疗主要包括局部用药和系统用药两大类。局部用药是基础治疗,适用于绝大多数轻中度患者;对于局部治疗控制不佳的中重度患者,则需启动系统治疗。现将常用药物分类概述如下。
表1 皮炎湿疹类疾病的局部治疗用药
图片
2 皮炎湿疹类疾病的系统治疗用药
图片


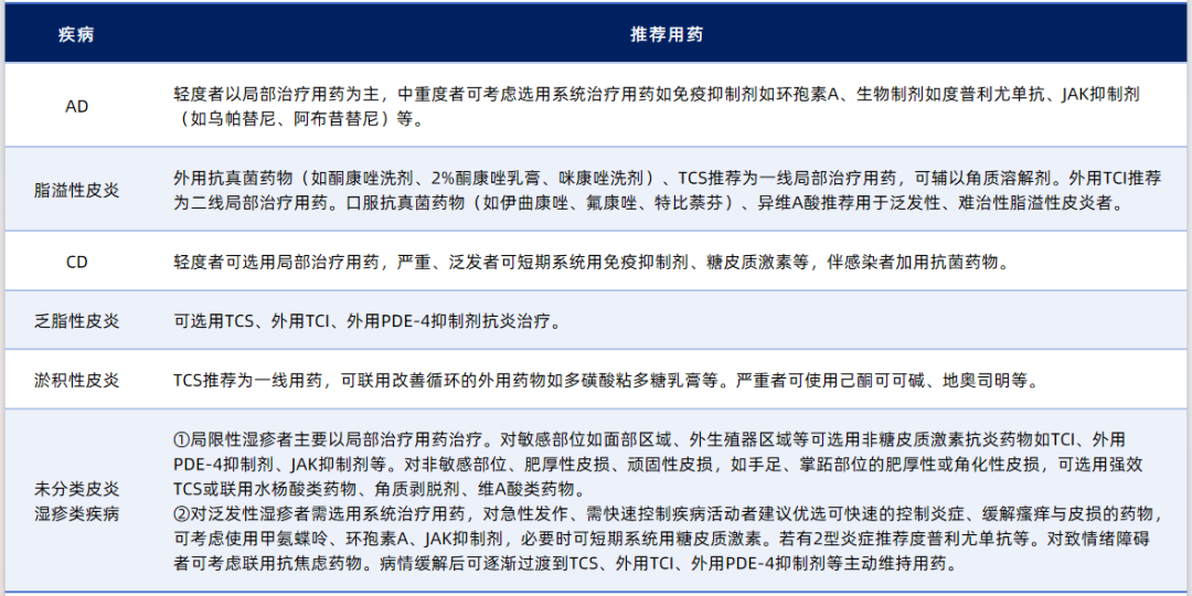
二 、不同类型皮炎湿疹类疾病的用药选用

图片
图片

AD:轻度者以局部治疗用药为主,中重度者可考虑选用系统治疗用药如免疫抑制剂如环孢素A、生物制剂如度普利尤单抗、JAK抑制剂(如乌帕替尼阿布昔替尼)等。


脂溢性皮炎:外用抗真菌药物(如酮康唑洗剂、2%酮康唑乳膏、咪康唑洗剂)、TCS推荐为一线局部治疗用药,可辅以角质溶解剂。外用TCI推荐为二线局部治疗用药。口服抗真菌药物(如伊曲康唑、氟康唑特比萘芬)、异维A酸推荐用于泛发性、难治性脂溢性皮炎者。


CD:轻度者可选用局部治疗用药,严重、泛发者可短期系统用免疫抑制剂、糖皮质激素等,伴感染者加用抗菌药物。


乏脂性皮炎:可选用TCS、外用TCI、外用PDE-4抑制剂抗炎治疗。


淤积性皮炎:TCS推荐为一线用药,可联用改善循环的外用药物如多磺酸粘多糖乳膏等。严重者可使用己酮可可碱、地奥司明等。


未分类皮炎湿疹类疾病:局限性湿疹者主要以局部治疗用药治疗。对敏感部位如面部区域、外生殖器区域等可选用非糖皮质激素抗炎药物如TCI、外用PDE-4抑制剂、JAK抑制剂等。对非敏感部位、肥厚性皮损、顽固性皮损,如手足、掌跖部位的肥厚性或角化性皮损,可选用强效TCS或联用水杨酸类药物、角质剥脱剂、维A酸类药物。


对泛发性湿疹者需选用系统治疗用药,对急性发作、需快速控制疾病活动者建议优选可快速的控制炎症、缓解瘙痒与皮损的药物,可考虑使用甲氨蝶呤、环孢素A、JAK抑制剂,必要时可短期系统用糖皮质激素。若有2型炎症推荐度普利尤单抗等。对致情绪障碍者可考虑联用抗焦虑药物。病情缓解后可逐渐过渡到TCS、外用TCI、外用PDE-4抑制剂等主动维持用药。


3常见皮炎湿疹类疾病的推荐用药方案

图片



参考文献

1中国皮炎湿疹类疾病诊疗指南(2026版)[J].中华皮肤科杂志,2026,59(2):97-105

2抗组胺药治疗皮炎湿疹类皮肤病临床应用专家共识[J].中华全科医学,2021,19(5):709-711

3中国手部湿疹诊疗专家共识(2021版)[J].中华皮肤科杂志,2021,54(1):19-25

4脂溢性皮炎的中西医诊疗专家共识(2024版)[J].中国皮肤性病学杂志,2025,39(1):1-6

5糖皮质激素类药物临床应用指导原则[J].中华内分泌代谢杂志,2012,28:增录2a-1-32

6各药品说明书




医脉通是专业的在线医生平台,“感知世界医学脉搏,助力中国临床决策”是平台的使命。医脉通旗下拥有「临床指南」「用药参考」「医学文献王」「医知源」「e研通」「e脉播」等系列产品,全面满足医学工作者临床决策、获取新知及提升科研效率等方面的需求。

(本网站所有内容,凡注明来源为“医脉通”,版权均归医脉通所有,未经授权,任何媒体、网站或个人不得转载,否则将追究法律责任,授权转载时须注明“来源:医脉通”。本网注明来源为其他媒体的内容为转载,转载仅作观点分享,版权归原作者所有,如有侵犯版权,请及时联系我们。)

0
收藏 分享