作者:胡顺莲
第一作者单位:同济大学附属上海市肺科医院 同济大学呼吸病研究所
通信作者:
引用本文:胡顺莲, 徐金富. 2025年ERS/ATS原发性纤毛运动障碍诊断指南更新亮点[J]. 中华

摘要
原发性纤毛运动障碍(primary ciliary dyskinesia,PCD)是一种遗传异质性疾病,典型临床表现为新生儿呼吸窘迫、自幼开始的持续性
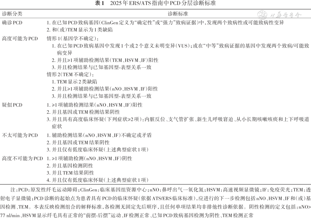
一、从线性流程到分层诊断
2025版ERS/ATS指南的核心变革在于诊断理念的变动,从提供一个逐步递进的诊断流程图,转向了基于多维证据进行综合研判的分层诊断体系。
1. 识别PCD的临床线索与筛查工具:PCD的症状多缺乏特异性,因此识别其独特的症状组合模式是早期诊断的关键。临床医生应对足月新生儿不明原因呼吸窘迫、自幼持续性咳嗽咳痰、长期持续的鼻炎和(或)鼻窦炎、难治性中耳炎、早发性
2. 诊断参考标准制定:新指南明确指出,没有任何单一测试能够100%确诊或排除PCD,诊断必须建立在临床表现相符与多项检测结果综合研判的基础上。为此,指南明确定义了诊断的“参考标准”(reference test):(1)基因检测:阳性基因检测的定义是在任何已知PCD相关基因中检出符合该基因已知遗传模式的致病性或疑似致病性变异。例如,常
3. 诊断分类体系:2025版ERS/ATS指南将鼻呼出气

“高度可能为PCD”是新指南的核心亮点,它为基因或电镜结果不确定、但辅助检测(nNO、HSVM、IF)阳性且临床高度吻合的患者提供了明确的诊疗路径,解决了既往此类患者难以归类的困境。指南建议此类患者应在PCD专家中心随访并接受相应治疗,同时随着技术的进步定期重新评估诊断。此外,对于具有非常典型和强烈临床特征组合的患者(例如,同时存在内脏反位、支气管扩张和新生儿呼吸窘迫的患者),即使一整套诊断检测(包括基因检测和TEM)结果均为阴性,也不能完全排除PCD的诊断。这类患者应被归类为“疑似PCD”,并需要进行定期的复诊和重新评估,以待未来新的诊断技术或基因发现。
2025版ERS/ATS指南的核心理念是PCD的诊断是一个综合评估的过程,而非依赖任何单一的“金标准”,并且新指南对“排除诊断”提出了前所未有的审慎要求。因为没有任何一项检测(无论是参考标准还是辅助检测)能同时达到100%的敏感度和100%的特异度。这意味着单独依赖任何一项检测都存在漏诊或误诊的风险。“高度可能为PCD”这一分类的设立,是本次指南的一大亮点。它直面了临床诊断中的不确定性,为那些具有典型临床表现但遗传或结构证据不完整的患者(尤其是成人起病、既往漏诊者)提供了明确的诊疗与管理路径。
二、辅助诊断工具循证推荐的重大更新

1. nNO:2025版ERS/ATS指南强烈推荐将经软腭闭合(如屏气或抗阻力呼气)的nNO检测作为PCD的辅助诊断工具(中等质量证据)。指南提出对nNO结果的解读必须谨慎:(1)正常值不排除PCD:部分基因型(如DNAH11突变)的患者nNO水平可能在正常范围。因此,如果患者临床高度可疑,即使nNO正常,也应继续进行其他检查。(2)阳性结果仅起支持作用:一个阳性的低nNO值必须与其他检测结果(临床表现、TEM、基因检测等)相符,才能作为支持诊断的有力证据,它不能独立确诊。(3)低龄儿童的特殊性:对于无法配合完成软腭闭合动作的低龄儿童,潮式呼吸法虽有参考价值但准确性较低,解读时需更加审慎(极低质量证据)。此外,为保证结果的准确性和可比性,所有操作、设备和报告解读都应遵循ATS和ERS发布的技术标准指南。
ERS 2017指南对nNO给予强推荐,ATS 2018指南建议其在特定条件下可作为确诊依据之一。2025版ERS/ATS指南则将nNO统一并明确地定位为辅助诊断工具,态度更为审慎。指南基于最新的Meta分析(汇总敏感度93%,特异度88%),再次肯定了nNO高效的筛查价值。但同时反复强调,nNO正常值不能排除PCD,且不应作为独立的诊断或排除测试。
2. HSVM:2025版ERS/ATS指南强烈推荐使用HSVM评估纤毛搏动模式作为PCD的辅助诊断工具。尽管循证医学证据等级为极低,但专家组基于HSVM是唯一能直接可视化纤毛运动功能障碍的检测方法这一根本价值,并考虑到其在基因未明确病例中的关键诊断作用,最终做出了强推荐,但其应用有严格的条件。新指南强调,应尽可能采用细胞培养后的HSVM分析。因为培养前的原代细胞的纤毛功能可能受到感染、炎症等继发因素影响,导致假阳性。细胞培养后可以消除这些干扰,显著提高检测的特异度。HSVM的结果判读,尤其是对细微搏动异常的识别,极度依赖操作者和判读者的经验。因此,该技术应局限于样本量大、经验丰富的专业中心开展。HSVM同样不能独立诊断或排除。与其他辅助检测一样,HSVM的阳性结果需要与其他证据协同支持诊断,而阴性结果也不能完全排除PCD。
HSVM的应用在ERS 2017指南仅给予弱推荐,ATS 2018指南则因标准化和可及性问题建议不使用。2025版ERS/ATS指南基于HSVM是唯一能够直接观察纤毛动态功能的检测手段这一核心价值,给予HSVM强推荐。更重要的是,新指南首次系统区分了“细胞培养前”和“细胞培养后”的HSVM分析。研究表明,培养后HSVM能有效排除继发性纤毛异常,特异度极高(98.1%),因此指南建议尽可能采用培养后分析。
3. IF:IF在2017/2018版指南中仅被视为有潜力的研究工具,未作推荐。2025指南基于高质量新证据,将其纳入核心诊断路径。研究数据显示,IF的特异度高达100%,但存在8%~27%的不确定结果;敏感度亦达84%~88%。IF具有成本相对较低、检测周期较短的优势。IF因其高证据等级的诊断效能而被强烈推荐。IF最强大的应用之一是可为意义未明变异(VUS)提供功能证据。当基因检测报告了一个VUS时,如果针对该基因编码蛋白的IF检测显示蛋白缺失或定位异常,就为该VUS的致病性提供了强有力的功能性证据。但是IF同样对质量控制要求极高。样本采集和处理的质量、多抗体组合时抗体种类的选择、抗体本身的质量和批次间差异等都会影响IF的准确性。因此,IF同样必须由经验丰富的实验室来执行,以避免不确定或错误的结果。与nNO和HSVM一样,IF的正常结果不排除PCD,异常结果则需要与其他证据相互印证。
4. 未来诊断工具的展望:除了常规检测,指南还展望了可能有助于提高诊断率的新技术。当常规基因检测结果为阴性时,可考虑全外显子测序(whole exon sequencing,WES)或全基因组测序(whole genome sequencing,WGS),以发现新的致病基因或常规方法难以检测的非编码区、结构性变异。RNA测序可与DNA测序联用,用以验证剪接位点突变是否真的导致了异常剪接,或检测由启动子缺失等原因导致的基因表达量下降。肺放射性气溶胶纤毛黏液清除率(pulmonary radio-aerosol mucociliary clearance,PRMC)是一种评估肺部黏液纤毛清除效率的功能性影像学检查,对PCD诊断具有高敏感度和特异度,但需要患者配合且对技术要求高。
2025版ERS/ATS指南对参考标准检测和辅助检测均未推荐固定的检测顺序,允许临床医生根据实际情况(如技术可及性、成本等)灵活选择检测项目。此外,指南还多次强调了所有检测手段的质量和技术规范的重要性,这关乎诊断结果的准确性。如果诊断经验或技术条件不足时,指南强烈建议将患者转诊至经验丰富的PCD诊断中心。
三、对中国PCD诊疗的启示与建议
2025版ERS/ATS指南的发布,对推动我国PCD诊疗事业的发展具有极其重要的指导意义。结合我国国情,我们提出以下几点思考与建议。
1. 建立分级诊疗与转诊网络:影像学支扩是PCD最显著临床表现之一,2020年中国支扩联盟正式成立,发布了支扩诊治专家共识和支扩病因学诊断专家共识[5, 6],建立了覆盖全国的多中心支扩诊疗规范化网络,出版了支气管扩张症专著。这些举措虽然大大优化和提升了我国支扩的病因学诊断水平,但我国支扩中的特殊类型PCD诊断资源分布不均,高度集中于少数大型医疗中心。应借鉴指南转诊至专家中心的建议,建立国家级或区域性的PCD诊断中心网络。基层医院重点关注PCD的高危临床特征,并使用PICADAR等工具进行初步筛查,及时将高度怀疑的患者转诊。
2. 推广适宜技术,优化筛查和检测组合:对于大多数区域中心,立即建立全套诊断平台尚不现实,可以优先开展nNO检测。这项技术相对投入较少、技术门槛较低、周转快,可作为区域内PCD筛查和初步诊断的核心手段。对于结果阳性或高度可疑的病例,再通过将样本(如DNA、细胞刷片)送至更高级别的诊断中心进行IF、TEM、HSVM或深度基因测序。
3. 加强标准化与质量控制:2025版ERS/ATS指南反复强调,所有检测必须在经验丰富的中心完成,并遵循标准化流程。我国应尽快组织专家制定符合国情的PCD各项诊断技术的操作规范和质量控制标准,并开展技师培训和实验室认证,确保诊断结果的准确性和可比性。中国支扩联盟将会依托中华医学会呼吸分会逐步推动这些工作。
4. 构建中国PCD数据库与基因谱:PCD具有显著的遗传异质性,不同人群的致病基因突变谱可能存在差异。我们应建立全国性的PCD患者登记系统和生物样本库,系统收集临床、影像、生理功能和遗传学数据,绘制中国人群的PCD基因突变图谱,这对于优化本土化的基因检测策略、开展遗传咨询和探索基因-表型关联至关重要。
2025年ERS/ATS PCD诊断指南是首部跨大西洋合作的循证指南,整合了近年来的基因与诊断技术进展,提出了更为细致和实用的诊断路径。新指南不仅强化了多项辅助检测的地位,还提出了“高度可能为”PCD这一实用分类,为临床医生提供了更灵活且准确的诊断框架。我国PCD诊疗尚处于起步阶段,本指南的实施将有助于推动国内PCD的规范诊断与系统管理。此外,2025年ERS/ATS指南为成人PCD的诊断提供了现代化的框架。我们应充分借鉴其精髓,并结合中国“存量”成人患者众多的特点,着力构建一个从提高意识和规范诊断到综合管理和改善预后的完整临床路径,最终提升我国成人PCD的整体诊疗水平。

(本网站所有内容,凡注明来源为“医脉通”,版权均归医脉通所有,未经授权,任何媒体、网站或个人不得转载,否则将追究法律责任,授权转载时须注明“来源:医脉通”。本网注明来源为其他媒体的内容为转载,转载仅作观点分享,版权归原作者所有,如有侵犯版权,请及时联系我们。)