2026年2月,美国

此次指南的核心突破是构建了一套全新的急性肺栓塞临床分型体系(图1),打破了传统仅以血流动力学为核心的分型模式,首次整合了呼吸系统表型特征、血流动力学障碍、生物标志物及右心结构与功能评估等多维度要素,形成了从低危到高危的五级分层及亚型,有助于更精准地定义疾病严重程度、预测患者预后,并为后续诊疗决策提供清晰的循证依据。
✎A类:亚临床型,无症状且偶然发现。
✎B类:有症状且临床严重程度评分低。
•B1类:亚段肺栓塞;
•B2类:段及以上肺栓塞。
✎C类:有症状且临床严重程度评分高。
•C1类:无右心室功能不全及生物标志物水平异常;
•C2类:右心室功能不全或≥1种生物标志物水平异常;
•C3类:右心室功能不全且≥1种生物标志物水平异常。
✎D类:先兆心肺衰竭。
•D1类:一过性低血压;
•D2类:正常血压休克。
✎E类:心肺衰竭。
•E1类:复发或持续性低血压,同时伴有
•E2类:难治性休克或
值得一提的是,针对存在显著

图1 AHA/ACC急性肺栓塞临床分型

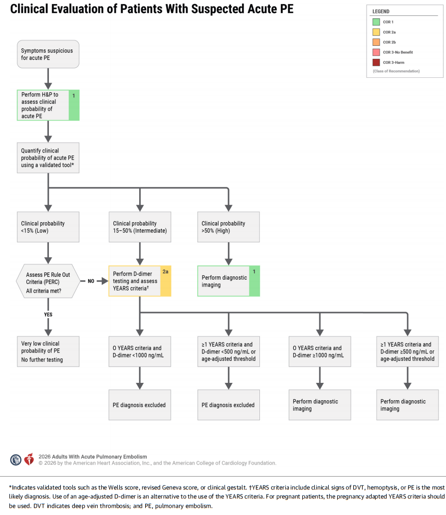
图2 疑似急性肺栓塞患者的临床评估方法
基于全新的临床分型体系,指南提出了明确的急性肺栓塞分层管理建议。
✎A类患者(无症状)可从急诊室直接安全出院回家,无需住院治疗;
✎B类患者(有症状但临床严重程度评分较低),通常建议早期出院;
✎C~E类患者(有症状,临床严重程度评分较高),应住院治疗,并优化治疗方案,或包括抗凝治疗或系统溶栓、经导管溶栓、机械取栓和外科栓子切除术等高阶治疗手段,具体可根据患者的临床类别与风险程度而定。

图3 AHA/ACC急性肺栓塞临床分类下的初始评估与管理
指南围绕循证医学证据,制定了个体化的抗凝、再灌注及血流动力学管理策略,让急性肺栓塞的治疗更具针对性,同时兼顾疗效与安全性。
✎对于需要进行初始抗凝治疗的急性肺栓塞患者,建议使用
✎对于适合口服抗凝治疗的患者,除外禁忌证患者,均推荐使用直接口服抗凝药(DOACs)而非
✎对于首次发生急性肺栓塞且无主要可逆性危险因素,或存在持续性危险因素的患者,建议进行初始3~6个月的抗凝治疗后,继续进行抗凝治疗,以进一步降低复发风险。
对于E1类患者,可考虑采用系统溶栓、经导管溶栓、机械取栓以及外科取栓术在内的高阶治疗策略。必要时,D1和D2类患者也可考虑采用上述治疗策略。
值得注意的是,仅抗凝禁忌或抗凝失败患者,可考虑使用下腔静脉滤器,且推荐使用可回收滤器,出血风险解除后需尽早取出。
对于危重症患者,指南还特别强调了镇静镇痛、
在危险因素评估方面,指南建议有针对性地进行病史询问和体格检查,全面排查肺栓塞相关危险因素,包括近期手术、住院、长期卧床、
在随访管理方面,指南提出详细的建议,涵盖患者健康教育、康复期活动指导、长期抗凝指征评估,以及持续性症状与肺栓塞后功能损害的规范化评估流程。建议有急性肺栓塞病史的患者,在至少1年内的每次随访中,均需评估相关症状和功能受限情况,重点筛查慢性血栓栓塞性肺疾病(CTEPD),以及其他导致
为应对急性肺栓塞的急症特点和多学科诊疗需求,指南强烈建议医疗机构成立肺栓塞快速反应团队(PERT)。PERT协作或有助于进行危险分层,选择和实施适宜的治疗以及填补证据方面的空白,同时还能有助于改善预后和推动医生培训。
PERT团队需涵盖血管医学、呼吸与危重症、心脏外科、介入心脏病学、急诊医学、放射科、血液科、临床药学、护理等多个科室,同时纳入患者和/或家属代表,实现诊疗决策的全方位考量。

图4 PERT获益

图5 PERT潜在成员

图6 PERT启动示例
尽管此次指南构建了全新的急性肺栓塞诊疗体系,但也明确指出了当前临床诊疗中仍存在的诸多证据缺口,为未来的研究和临床实践指明了方向。
表1 急性肺栓塞管理中未解决的问题与未来研究方向

医脉通编译自:
[1]ACC, AHA Release First-Ever Guideline For Treatment and Management of Acute PE.Feb 19, 2026.2.24.
[2]Creager MA, Barnes GD, Giri J, et al. 2026 AHA/ACC/ACCP/ACEP/CHEST/SCAI/SHM/SIR/SVM/SVN Guideline for the Evaluation and Management of Acute Pulmonary Embolism in Adults. JACC. Published online Feb. 19, 2026.
编辑&排版:GXM
医脉通是专业的在线医生平台,“感知世界医学
本平台旨在为医疗卫生专业人士传递更多医学信息。本平台发布的内容,不能以任何方式取代专业的医疗指导,也不应被视为诊疗建议。如该等信息被用于了解医学信息以外的目的,本平台不承担相关责任。本平台对发布的内容,并不代表同意其描述和观点。若涉及版权问题,烦请权利人与我们联系,我们将尽快处理。

(本网站所有内容,凡注明来源为“医脉通”,版权均归医脉通所有,未经授权,任何媒体、网站或个人不得转载,否则将追究法律责任,授权转载时须注明“来源:医脉通”。本网注明来源为其他媒体的内容为转载,转载仅作观点分享,版权归原作者所有,如有侵犯版权,请及时联系我们。)