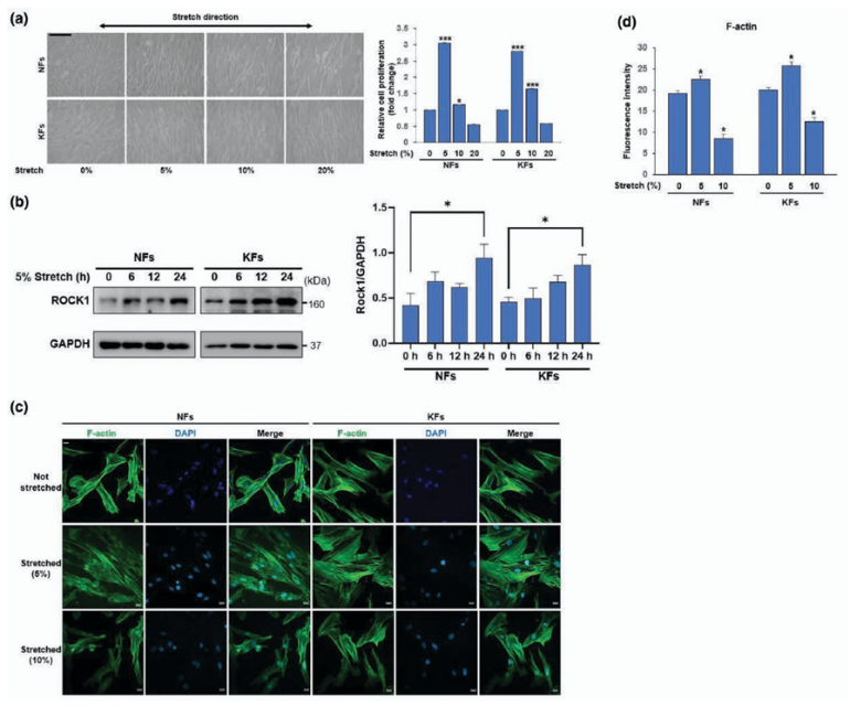
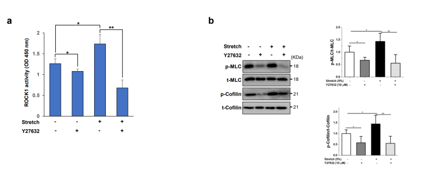
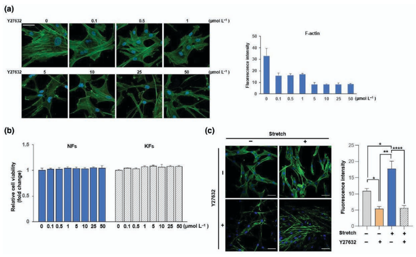
瘢痕疙瘩是一种皮肤纤维化疾病,其特征是成纤维细胞过度产生细胞外基质,导致瘢痕组织超出原始伤口边界,常伴有疼痛、瘙痒等功能障碍,严重影响患者生活质量。目前临床常用治疗方法包括类固醇注射、手术和光疗等,但复发率仍超过50%,亟需针对其发病机制的创新疗法。近年研究表明,机械应力在纤维化疾病中起关键作用,但其在瘢痕疙瘩形成中的具体机制尚不明确。Rho相关卷曲螺旋蛋白激酶1(ROCK1)作为机械敏感信号通路的关键分子,在多种纤维化疾病中表达异常。本研究旨在探讨机械应力在瘢痕疙瘩形成中的作用,评估ROCK1作为治疗靶点的潜力,并验证其抑制剂Y27632在体外与动物模型中的抗瘢痕效果。研究使用患者来源的瘢痕疙瘩成纤维细胞(KFs)与正常皮肤成纤维细胞(NFs),通过细胞拉伸系统施加0%、5%、10%、20%梯度的周期性机械拉伸(10次/分钟,0.166 Hz,持续24小时)。采用ROCK1抑制剂Y27632处理细胞,通过Western blot、免疫荧光、定量PCR、Transwell 迁移实验等方法分析其对细胞骨架、纤维化标志物表达及细胞迁移的影响。进一步构建患者来源瘢痕疙瘩成纤维细胞(KFs)异种移植重度联合免疫缺陷(SCID)小鼠模型,在体内验证Y27632对瘢痕形成的抑制效果。统计学分析采用t检验、Mann-Whitney U检验或单因素方差分析,P<0.05视为具有统计学意义。在患者瘢痕疙瘩组织及KFs中,ROCK1的mRNA和蛋白表达均显著高于正常皮肤组织与NFs。这表明ROCK1在瘢痕疙瘩的发生发展中可能起关键作用。在周期性拉伸刺激下,KFs沿垂直于拉伸方向排列,而NFs排列无序。拉伸幅度为5%时,KFs增殖最显著;当幅度增至20%时,细胞增殖能力下降约59%(图1a)。ROCK1表达随拉伸幅度增加而上调,但在20%高强度拉伸下表达受抑制(图1a, d)。免疫荧光显示,在5%拉伸条件下,丝状肌动蛋白(F-actin)聚合增强,纤维排列致密,表明机械应力促进细胞骨架重组(图1c, d)。图1:机械应力诱导瘢痕疙瘩成纤维细胞中ROCK1的表达以及纤维状肌动蛋白的重排3.Y27632通过Rho/ROCK1通路抑制肌动蛋白聚合Y27632以剂量依赖方式破坏F-actin网络结构,在浓度≥10 μmol/L时引起细胞骨架显著坍塌(图2a)。该剂量对细胞活力无显著影响(图2b)。拉伸刺激增强ROCK1活性,而Y27632预处理显著抑制其激活(图3a)。此外,Y27632降低磷酸化肌球蛋白轻链(p-MLC)和磷酸化丝切蛋白(p-cofilin)水平,表明其通过调节下游信号分子影响细胞骨架动态(图3b)。图2:抑制ROCK1通过Rho/ROCK1传导通路诱导KFs的丝状肌动蛋白重排图3:(a)拉伸刺激增强ROCK1活性,而Y27632预处理显著抑制其激活;(b)Y27632降低p-MLC和p-cofilin水平拉伸刺激上调胶原蛋白Ⅰ(COL1A1)、胶原蛋白Ⅲ(COL3A1)、纤连蛋白(FN1)、α-平滑肌肌动蛋白(ACTA2)、结缔组织生长因子(CTGF)及增殖细胞核抗原(PCNA)的mRNA表达,而Y27632显著抑制这些基因的表达(图4a)。迁移实验显示,机械拉伸促进KFs迁移,Y27632处理可部分抑制该效应(图4b, c)。图4:抑制ROCK1可减轻KFs的皮肤纤维化和细胞迁移
5.机械激活的ROCK1通过LATS1调控YAP/MRTF核转位拉伸促进YAP蛋白和心肌素相关转录因子(MRTF)向核内转位,Y27632逆转这一过程(图5a–c)。Western blot结果显示,拉伸降低磷酸化大型肿瘤抑制激酶1(p-LATS1)相对比例,而ROCK1抑制增加p-LATS1水平(图5d),提示Y27632可能通过激活LATS1抑制YAP转录活性。
图5:机械激活的ROCK1通过LATS1调控YAP/MRTF核转位
在SCID小鼠瘢痕疙瘩移植模型中,Y27632处理组结节的体积和重量均显著低于对照组(体积:12.73 mm³vs.24.06 mm³;重量:3.43 mg vs.7.12 mg)。组织学分析显示,Y27632组炎症细胞浸润减少,胶原沉积降低,且ROCK1、ACTA2、波形蛋白、转化生长因子-β(TGF-β)及胶原蛋白Ⅰ/Ⅲ表达下调(图6a, b,图7a–c)。治疗过程中未观察到皮肤坏死、红斑等不良反应。
图6:严重联合免疫缺陷小鼠中人瘢痕疙瘩成纤维细胞(KFs)形成的结节免疫组织化学图像,Y27632处理后7天
图7:SCID小鼠瘢痕疙瘩移植模型组织学分析
本研究证实ROCK1在瘢痕疙瘩组织中表达上调,机械应力通过激活Rho/ROCK1信号通路促进成纤维细胞增殖、肌动蛋白聚合及纤维化基因表达。ROCK1抑制剂Y27632能够破坏F-actin细胞骨架网络,抑制纤维化标志物表达,减少细胞迁移,并在小鼠模型中有效抑制瘢痕形成与炎症反应。这些结果提示靶向ROCK1可能成为降低瘢痕疙瘩复发率的治疗新策略。本研究系统阐明了机械应力–ROCK1信号轴在瘢痕疙瘩发展中的作用机制。KFs在拉伸条件下呈现定向排列,且对机械刺激更为敏感,这与其体内生长方式相符。Y27632通过抑制ROCK1活性,调控MLC、cofilin等下游效应分子,阻断肌动蛋白聚合与纤维化基因表达,从而发挥抗瘢痕作用。此外,本研究首次在瘢痕模型中揭示ROCK1抑制可通过激活LATS1抑制YAP/MRTF核转位,这为理解机械信号与Hippo通路交互提供了新视角。参考文献:Min S, Kim KM, Park JH, Lee M, Hwang J, Park JU. Novel therapeutic strategy for intractable keloids: suppression of intracellular mechanotransduction and actin polymerization via Rho-kinase pathway inhibition. Br J Dermatol. 2025 Feb 18;192(3):458-467. doi: 10.1093/bjd/ljae384. PMID: 39392935.医脉通是专业的在线医生平台,“感知世界医学脉搏,助力中国临床决策”是平台的使命。医脉通旗下拥有「临床指南」「用药参考」「医学文献王」「医知源」「e研通」「e脉播」等系列产品,全面满足医学工作者临床决策、获取新知及提升科研效率等方面的需求。

![]()
(本网站所有内容,凡注明来源为“医脉通”,版权均归医脉通所有,未经授权,任何媒体、网站或个人不得转载,否则将追究法律责任,授权转载时须注明“来源:医脉通”。本网注明来源为其他媒体的内容为转载,转载仅作观点分享,版权归原作者所有,如有侵犯版权,请及时联系我们。)