外周
医脉通特邀共识通讯作者——哈尔滨

马军教授
流行病学数据显示,PTCL的发病率存在显著的地域差异,在我国PTCL占NHL的25%~30%,高于西方国家的10%~15%。除结外NK/T细胞淋巴瘤(NKTCL)外,淋巴结PTCL(包括PTCL非特指型[PTCL-NOS]、淋巴结滤泡辅助T细胞淋巴瘤[nTFHL]和间变性大细胞淋巴瘤[ALCL])是最常见的亚型。这类疾病具有高度异质性,传统CHOP类方案疗效有限,长期生存率低,预后普遍较差。因此,临床实践迫切需要一份立足中国人群流行病学特征、融合最新临床研究成果的指导文件。我们的初衷是通过系统梳理国内外进展,特别是近年来中国学者在表观遗传学药物、联合方案及移植巩固等方面的研究成果,形成具有循证依据和临床可操作性的共识,以规范化诊疗路径,提升我国淋巴结PTCL的整体诊治水平。

赵维莅教授
从临床需求角度看,淋巴结PTCL的诊疗正处在一个“传统化疗瓶颈”与“精准治疗突破”并存的关键转型期。过去十年,一系列新型小分子药物、抗体偶联药物及表观遗传学药物在国内陆续上市或进入临床研究,例如组蛋白去乙酰化酶抑制剂(HDACi)

钱文斌教授
除了临床实践的规范化,本共识的另一重要初衷是促进临床研究与转化应用的衔接。我们注意到,国内多家中心在PTCL领域开展了大的研究,例如探索分子分型指导下靶向联合化疗的GUIDANCE-03研究、西达本胺联合CHOP方案的研究、CPET(西达本胺+

马军教授
共识的核心内容可概括为“精准诊断、分层治疗、全程管理”。诊断部分强调,除常规形态学和免疫组化外,建议有条件的单位开展分子检测,例如利用基因表达谱区分PTCL-NOS的TBX21与GATA3亚型、检测nTFHL相关的TET2、DNMT3A、IDH2、RHOA等基因突变。这对预后判断和治疗选择具有指导意义。在分期与预后评估方面,共识推荐采用Lugano分期和IPI评分,并指出整合分子特征的预后模型是未来发展方向。

赵维莅教授
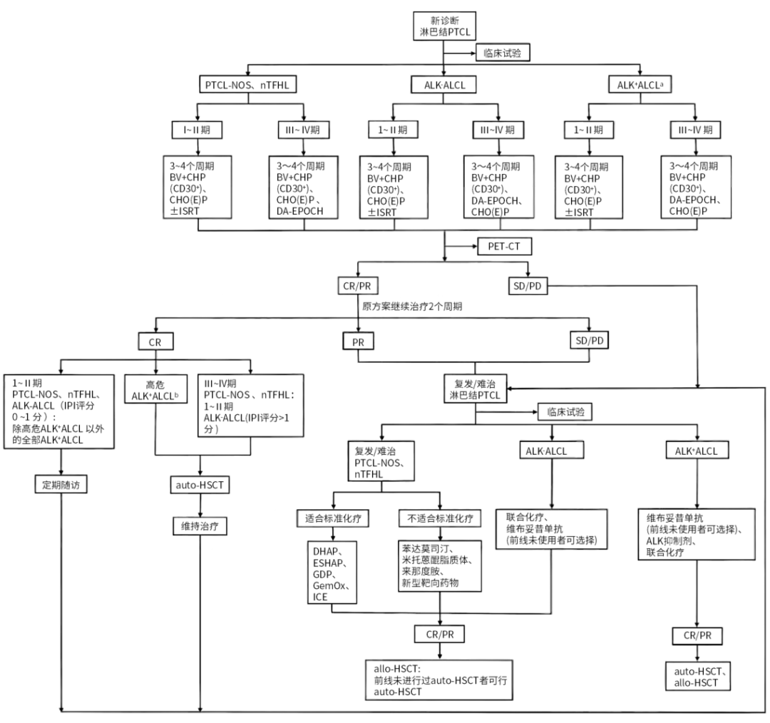
治疗部分是共识的核心内容,分为新诊断患者和复发/难治性(R/R)患者两大板块,系统阐述了诱导、巩固、维持治疗策略,并将“分层治疗”与“精准靶向”理念贯穿始终,附有治疗流程图(图1)。对于新诊断患者的诱导治疗,共识推荐以蒽环类药物为主的联合化疗作为基础方案,同时根据亚型和分子特征进行个体化调整。巩固治疗方面,共识明确了

图1 淋巴结PTCL治疗流程图
a :ALK+患者NCCN指南不推荐首先参与临床试验;b :高危ALK+
ALCL:肿瘤负荷高,IPI评分>2分,年龄>40岁,3个周期化疗后未达CR

钱文斌教授
R/R淋巴结PTCL患者的治疗是临床难点,也是共识重点关注的内容。共识指出目前R/R淋巴结PTCL患者无标准治疗方案,首选推荐参加临床试验。近年来,新药和靶向药物的研发上市为R/R PTCL患者的治疗提供了更多治疗选择,已有多项单药方案获批用于R/R PTCL的治疗,如西达本胺、JAK抑制剂

马军教授
共识的首要价值在于推动PTCL诊疗的规范化和新型疗法的临床研究和应用。此前,由于缺乏统一的诊疗标准,不同中心在诊断方法、治疗方案选择、预后评估等方面存在差异。共识明确了从诊断到随访的全流程规范,例如指出了免疫组化标记、分期检查项目、治疗路径等,有助于缩小不同地区、不同中心间诊疗差距,推动PTCL实现诊疗同质化。其次,共识起到了“教育推广”的作用,将最新的分子诊断理念、靶向治疗药物和巩固维持策略传递给广大临床医生,加速了新知识、新技术的普及应用。

赵维莅教授
从学科发展角度看,共识的价值在于“承前启后,推动研究”。它系统总结了既往成果,是对中国学者在该领域工作的肯定和集中展示。更为关键的是,共识为未来的研究指明了方向——例如,分子分型指导下的治疗方案仍需前瞻性数据进一步验证;维持治疗的时长与目标人群也有待深入探索。从长远来看,本共识着重强调了分子生物学检测在疾病诊断、分型、预后评估及治疗决策中的重要作用,从而引导临床医师进一步重视精准诊断,实现精准分层与个体化治疗,最终提升我国血液肿瘤的整体诊疗水平。

钱文斌教授
最终,所有临床工作的价值都将回归到患者获益。这份共识通过推动规范化与精准化治疗,最终目标是提高淋巴结PTCL患者的缓解获益、延长其生存。特别是通过强化巩固和探索维持治疗,降低患者复发风险。同时,共识对R/R淋巴结PTCL患者治疗新药的梳理,为后线患者和临床用药提供了明确的治疗选择和信心。我们期待这份共识能落地,在临床实践中不断接受检验和完善,最终造福于广大患者。
《淋巴结外周T细胞淋巴瘤诊断与治疗中国专家共识(2025年版)》的发布,标志着我国在该复杂疾病领域的诊疗进入了依据本土证据、追求精准化、规范化诊疗的新阶段。三位专家的解读,深刻揭示了共识背后回应临床需求、整合前沿进展的价值。随着共识的推广与应用,将推动中国淋巴结PTCL诊疗水平的整体提升,为PTCL治疗贡献中国智慧与经验。
马军 教授
主任医师,教授,博士生导师
哈尔滨血液病肿瘤研究所所长
中国临床肿瘤学会(CSCO)监事会监事长
亚洲临床肿瘤学会副主席
中国临床肿瘤学会白血病专家委员会常务委员
国家卫生健康委能力建设与继续教育中心肿瘤学科专家组组长
白血病·淋巴瘤杂志 总编辑
1979年赴日本东京大学医学部留学,一直致力于血液系统的良恶性疾病的诊疗,特别以治疗白血病和淋巴瘤享誉业内。1982年在国内首先建立体外多能造血祖细胞培养体系,填补国内空白。自1983年至今应用维甲酸和三氧化二砷序贯疗法治疗急性早幼粒细胞白血病1200余例,10年无病生存率85%,达到了国际先进水平。先后在国内外刊物上发表论文200余篇,专著40余部, 获国家、省、市科技奖二十项。承担国家863重大科研项目8项,省、市级科研课题25项。
赵维莅 教授
主任医师,教授,博士生导师
国家杰出青年科学基金获得者
教育部长江学者特聘教授
科技部万人计划领军人才
百千万人才工程国家级人选
上海交通大学医学院附属瑞金医院副院长
上海市重中之重临床医学中心主任
上海血液学研究所所长
国家血液内科专业医疗质量控制中心(筹)共同主任
中华医学会血液学分会副主任委员,淋巴细胞疾病学组组长
中国病理生理学会理事,实验血液学专委会副主任委员
中国临床肿瘤学会淋巴瘤专家委员会副主任委员
上海市医学会血液学专科分会候任主任委员
致力于淋巴细胞恶性疾病的临床和基础研究,以通讯/第一作者在《The New England Journal of Medicine 》、《CANCER CELL》、《NATURE GENETICS》、《BLOOD》、《LANCET HAEMATOL》、《SIGNAL TRANSDUCT TARGET THER》、《J HEMATOL ONCOL》等国际权威杂志发表文章110余篇,总影响因子超过1600。相关成果以第一完成人获国家科技进步奖创新团队奖1项,国家科学技术进步奖二等奖1项,省部级一等奖6项,获国际发明专利2项、国家发明专利16项,主持国家科技部重点研发计划、863 重大项目、国家自然科学基金重点项目多项。先后荣获 “全国卫生系统先进工作者”、“全国三八红旗手”、中国青年女科学家奖、Charpak-Dubousset奖、EBMT青年领袖奖、吴阶平医药创新奖、谈家桢生命科学奖、上海市科技精英等多项荣誉。
钱文斌 教授
教授、主任医师、博士生导师
浙江大学医学院附属第二医院血液内科主任兼生物治疗中心主任
科技创新2030国家重大项目首席科学家
中华医学会血液学分会委员
CSCO淋巴瘤专家委员会常委
中国医师协会血液科医师分会委员
中国抗癌协会肿瘤血液病学/血液肿瘤专业委员会常委
中国抗癌协会淋巴瘤专业委员会委员
中国老年保健协会淋巴瘤专业委员会副主任委员
浙江省医学会血液学分会主任委员
以第一/通讯作者在Nature Cancer, Cell Discovery, eClinical Medicine, Clin Cancer Res, Leukemia (2), Haematologica (2), Blood Cancer Journal, Cancer Commun (2), J Hematol & Oncol (2), Signal Transduction and Target Therapy, Cell Mol Immunol, JITC和Lancet Hematology等国际知名刊物发表论文90余篇
【CAR T细胞治疗NHL毒副作用临床管理指导原则】、【CAR-T细胞治疗淋巴瘤MDT全程管理专家共识】,清华大学出版社,2021年;共同主编
【CAR-T细胞免疫治疗学】,人民卫生出版社,2021年;副主编
【肿瘤生物细胞治疗病例精解】,上海科技文献出版社,2024年,副主编
主持科技创新2030国家重大项目、国家自然基金重点项目、原创探索项目各一项、面上项目5项和浙江省重点研发计划等
作为负责人或主要成员获得国家科技进步二等奖2项、省科技进步1、2等奖近10项
参考文献:
1. 中国临床肿瘤学会(CSCO)淋巴瘤专家委员会等,淋巴结外周T细胞淋巴瘤诊断与治疗中国专家共识(2025年版). 中华血液学杂志2025年12月第46卷第12期

戳“阅读原文”,查看文献原文
(本网站所有内容,凡注明来源为“医脉通”,版权均归医脉通所有,未经授权,任何媒体、网站或个人不得转载,否则将追究法律责任,授权转载时须注明“来源:医脉通”。本网注明来源为其他媒体的内容为转载,转载仅作观点分享,版权归原作者所有,如有侵犯版权,请及时联系我们。)