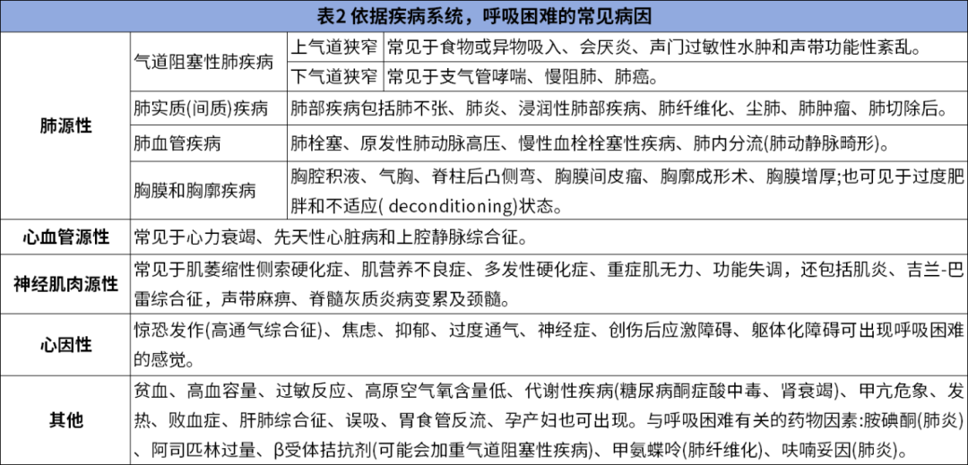
呼吸困难在临床上常见,其病因错综复杂,多种病因(包括器质性、功能性或者心因性疾病)可共存,其中心肺疾病和心因性因素占85%。依据病理机制和疾病系统,呼吸困难的常见原因如下。


呼吸困难的病因未明前,需评估患者的状态,包括:①窘迫伴生命体征不稳定;②窘迫伴生命体征稳定;③无窘迫且生命体征稳定。
严重程度的评估是呼吸困难评估中的难点,一些测量工具对此有所帮助(表3)。呼吸困难的评估包括临床感知情况评估、呼吸困难感受严重程度评估及呼吸困难症状的影响和负担等三方面。潜在心肺疾病的严重程度和类型与患者的呼吸困难描述有关。需注意呼吸困难的严重程度与导致呼吸困难疾病的严重程度常不一致,其严重程度评估不能代替不同疾病的严重程度的评估。
表3 呼吸困难的测评工具特点

对急性呼吸困难(病程3周以内)主要进行临床感受评估和严重程度评估,主要通过病史、临床表现与体征及症状问卷等方法;对急性呼吸困难者应首先评估其生命体征是否平稳,症状是否进行性加重,迅速判断气道、呼吸和循环情况,以便进一步临床处理;对慢性呼吸困难(持续3周以上),应侧重于呼吸困难症状的影响和负担,以便进行长期治疗与管理,主要通过综合问卷或疾病特异性问卷等方法评估。
·
·
·
·
·
· 慢阻肺和
·
对于急慢性呼吸困难的诊断,病史、伴随症状和体格检查十分重要。详细询问病史是缩小鉴别诊断范围的关键,呼吸困难的临床思维也有助于鉴别诊断(表4)。具体诊断流程见下图。
表4 呼吸困难的临床思维


图1 呼吸困难常见病因的诊断流程

图2 慢性呼吸困难常见病因的诊断流程
参考文献:
[1] 呼吸困难诊断、评估与处理的专家共识组. 呼吸困难诊断、评估与处理的专家共识[J]. 中华内科杂志,2014,53(4):337-341.
[2] 高露青.呼吸困难测评工具的研究进展[J].现代临床护理,2023,22(10):86-94.
[3]
[4] 杨朝.呼吸系统疾病症状的临床思维[J].宁夏医学杂志,2013,35(01):82-84.
声明:本平台旨在为医疗卫生专业人士传递更多医学信息。本平台发布的内容,不能以任何方式取代专业的医疗指导,也不应被视为诊疗建议。如该等信息被用于了解医学信息以外的目的,本平台不承担相关责任。本平台对发布的内容,并不代表同意其描述和观点。若涉及版权问题,烦请权利人与我们联系,我们将尽快处理。
医脉通是专业的在线医生平台,“感知世界医学

(本网站所有内容,凡注明来源为“医脉通”,版权均归医脉通所有,未经授权,任何媒体、网站或个人不得转载,否则将追究法律责任,授权转载时须注明“来源:医脉通”。本网注明来源为其他媒体的内容为转载,转载仅作观点分享,版权归原作者所有,如有侵犯版权,请及时联系我们。)