患者男性,58岁,因“反复头晕、乏力1个月”就诊。患者近1个月来无明显诱因出现头晕,伴轻度乏力,无恶心、
▶ 体格检查
体温36.5℃,
▶ 检验检查
血生化:Na⁺ 128 mmol/L(↓),K⁺ 4.0 mmol/L,Cl⁻ 98 mmol/L,血糖 5.6 mmol/L,BUN 5.2 mmol/L,Scr 78 μmol/L。
血脂:TC 8.5 mmol/L(↑),TG 26.8 mmol/L(↑),LDL-C 5.6 mmol/L(↑),HDL-C 0.9 mmol/L(↓)。
肝功能:ALT 32 U/L,AST 28 U/L,ALB 40 g/L。
实测血浆渗透压:280 mOsm/kg(↓),计算渗透压=2×Na⁺+血糖+BUN≈265 mOsm/kg,渗透压差(实测-计算)≈15 mOsm/kg(↑)。
甲状腺功能:TSH 2.5 mIU/L,FT₄ 15 pmol/L。
进一步查血气分析提示:血钾138 mmol/L。
头颅CT:未见明显异常。
▶诊断与治疗
诊断:1.假性
诊断依据:患者血钠降低(128 mmol/L),但无低钠血症相关症状(如严重神经系统表现),且血浆渗透压正常,渗透压差正常,符合假性低钠血症特点。严重高脂血症(TG 26.8 mmol/L,TC 8.5 mmol/L)导致血浆中脂质占据体积,使钠离子在血浆水相中的浓度被稀释,而实际血浆水相钠浓度正常。尿钠排泄正常,排除肾性失钠或SIADH等真性低钠血症病因。
治疗:
1.无需补钠:假性低钠血症的血浆水相钠浓度实际正常,补钠可能加重高脂血症或致
2.降脂治疗:(1)非药物治疗:低脂饮食、增加运动、戒烟限酒;(2)药物治疗:
3.监测:定期复查血脂、电解质,观察症状变化。
▶ 1.真性低钠与假性低钠的鉴别
诊疗误区:发现血钠<135mmol/L 后,未检测血浆渗透压,直接归类为真性低钠血症,启动补钠治疗(如静脉输注 0.9%
优化建议:
(1)优先检测 “实测血浆渗透压”:假性低钠血症患者实测渗透压正常(275-290 mOsm/kg),而真性低钠血症(如稀释性低钠、失钠性低钠)多伴随渗透压降低(<275 mOsm/kg);
(2)计算 “渗透压差”:渗透压差=实测渗透压-(2×血钠+血糖+ BUN),假性低钠血症因血浆中脂质等成分增加,渗透压差会升高(正常<10 mOsm/kg),而真性低钠血症渗透压差多正常;
(3)结合血气分析血钠:血气分析检测的是血浆水相中的钠浓度,不受脂质、蛋白质干扰,若血气血钠正常但常规生化血钠降低,可确诊假性低钠血症。
▶ 2.关于血脂的检测
诊疗误区:发现低钠血症后,仅围绕肾脏功能(如尿钠、血肌酐)、内分泌(如甲状腺功能、
优化建议:对不明原因低钠血症患者,尤其是无症状者,应检测血脂(总胆固醇、甘油三酯、LDL-C、HDL-C)、血清总蛋白及白蛋白、排除脂质或蛋白质过多导致的假性低钠。
▶ 症状的重要性
诊疗误区:无论患者是否有低钠症状(如恶心、呕吐、意识障碍、肢体抽搐),只要血钠降低,就按照“低钠血症标准流程” 补钠,未结合症状严重程度与病因制定方案。陷入 “数值导向” 的诊疗思维,未意识到假性低钠血症的核心矛盾是 “高脂血症” 而非 “低钠”。结果导致对无症状假性低钠患者补钠,可能导致高钠血症;对轻度症状(如本例仅头晕、乏力)患者,若未针对高脂血症治疗,仅对症处理症状,会导致病因未除、症状反复,延误病情。
优化建议:
(1)以 “症状严重程度” 为处理核心:无症状或轻度症状(如轻微头晕、乏力)的低钠血症患者,无论血钠数值如何,均先暂缓补钠,优先排查病因;若出现严重症状(如意识模糊、抽搐、休克),再紧急对症补钠(同时排查病因);
(2)明确 “病因治疗优先” 原则:确诊假性低钠血症后,治疗重点完全围绕病因(如高脂血症需降脂、高球蛋白血症需治疗原发病如多发性骨髓瘤),无需纠正血钠;待病因控制后(如血脂降至正常),血钠会自行恢复正常;
(3)动态监测而非盲目干预:对无症状假性低钠患者,定期复查血脂、血钠(如每2-4周1次),观察指标变化与症状改善情况,避免频繁抽血或过度用药,减少医疗资源浪费与患者负担。
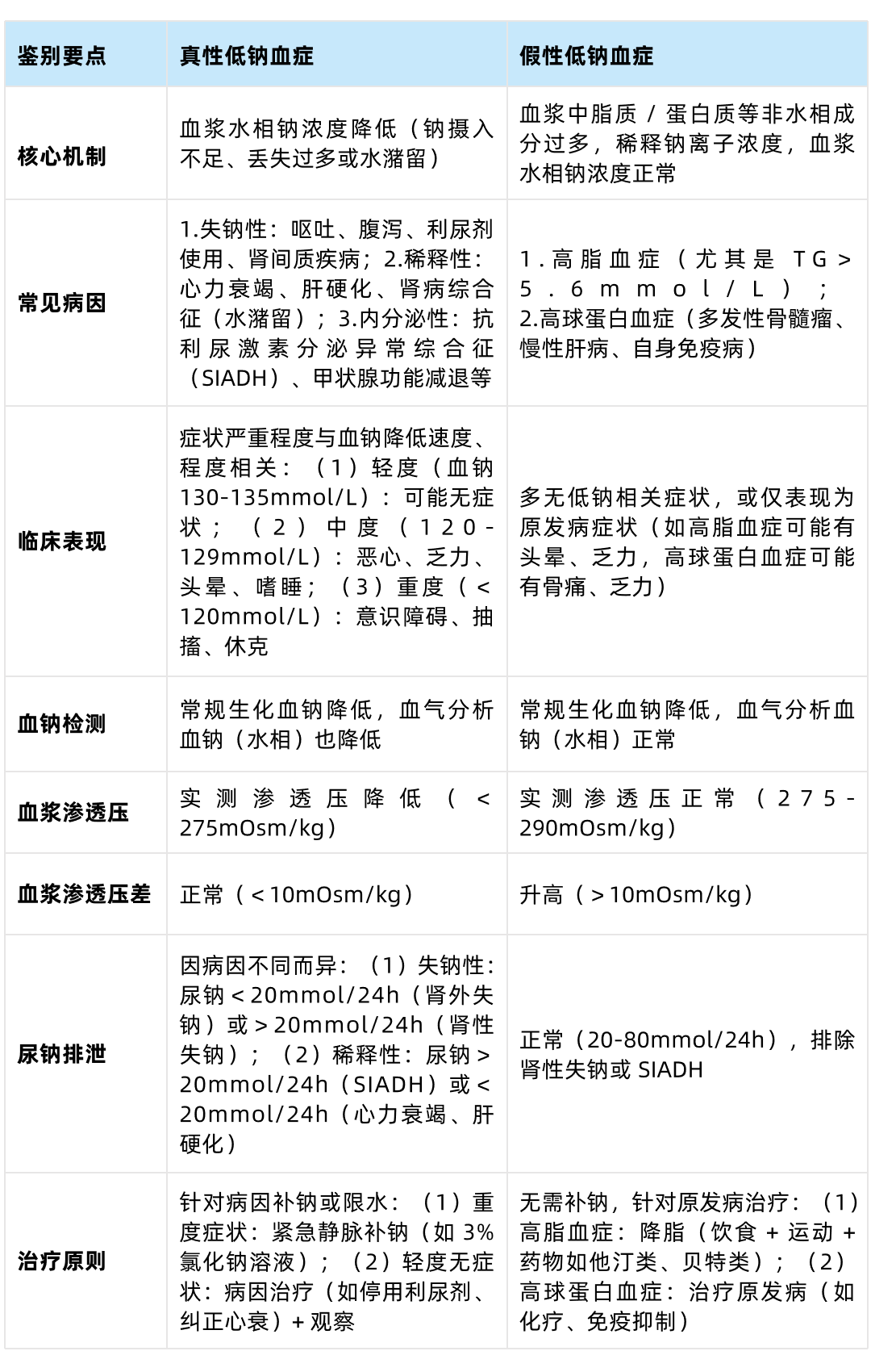
1.假性低钠血症的核心鉴别逻辑:临床遇到低钠血症时,建议通过临床病史、实测渗透压、渗透压差、血气血钠、尿钠等区分真假性(表1),最后通过血脂、血清蛋白排查假性低钠的具体病因(如高脂血症、高球蛋白血症)[1]。本例患者血钠降低但无严重症状,实测渗透压正常、渗透压差升高,血气血钠正常,且显著升高,完全符合高脂血症致假性低钠的诊断标准。
2.渗透压与血气血钠的诊断价值:计算渗透压(2×Na+血糖+BUN)因未纳入脂质、蛋白质等 “非溶性成分”,在假性低钠血症中会被低估(本例计算渗透压 265 mOsm/kg),而实测渗透压直接反映血浆整体溶质浓度,不受非溶性成分干扰,故二者差值(渗透压差)会升高[2],成为鉴别真假低钠的关键指标;此外,血气分析检测的是血浆水相钠浓度,可直接规避脂质、蛋白质的稀释影响,若血气血钠正常而常规生化血钠降低,可作为假性低钠的“确诊依据”,临床需充分利用这两项指标提高诊断准确性。
3.治疗的“病因导向” 原则:假性低钠血症的本质是 “血浆成分异常导致的检测假象”,而非钠代谢紊乱,因此治疗核心是纠正病因(如高脂血症需降脂、高球蛋白血症需治疗原发病)[3,4],而非补充钠离子。本例患者未予补钠,仅通过低脂饮食、运动、戒烟限酒(非药物治疗)及阿托伐他汀(降 LDL-C)、非诺贝特(降 TG)(药物治疗)控制高脂血症,随着血脂下降,血钠可逐渐恢复正常;若盲目补钠,不仅无法解决根本问题,还可能引发高钠血症、加重血管负担,甚至增加心脑血管事件风险,临床需严格避免 “对症不对因” 的治疗误区。
4.其他假性低钠病因的鉴别:除高脂血症外,高球蛋白血症(如多发性骨髓瘤、慢性肝病、自身免疫性疾病)甚至溶血也是假性低钠的常见病因[5,6]。血清球蛋白显著升高时,同样会占据血浆体积,稀释钠离子浓度,导致常规生化血钠降低,但血浆水相钠浓度正常。此类患者的鉴别要点为:血清总蛋白、球蛋白显著升高(如总蛋白>80g/L),实测渗透压正常,渗透压差升高,血气血钠正常,且无低钠症状,治疗需针对高球蛋白血症的原发病(如多发性骨髓瘤需化疗、自身免疫病需免疫抑制治疗),而非补钠,临床需注意与高脂血症致假性低钠区分,避免漏诊其他病因。
表1.真性低钠血症和假性低钠血症的鉴别要点

参考文献:
[1] Ballard M, Chen L. Pseudohyponatremia: A Concise Guide to Diagnosis and Management in Clinical Practice [J]. The journal for nurse practitioners : JNP, 2023, 19(10).
[2] Aziz F, Sam R, Lew S Q, et al. Pseudohyponatremia: Mechanism, Diagnosis, Clinical Associations and Management [J]. Journal of clinical medicine, 2023, 12(12).
[3] El Hage L, Reineks E, Nasr C. Pseudohypoatremia in the setting of hypercholesterolemia [J]. AACE clinical case reports, 2019, 5(2): e172-e174.
[4] Pourafkari L, Cavalieri C, Yavari S K, et al. Pseudohyponatremia Secondary to Hypercholesterolemia in the Setting of Intrahepatic Cholestasis due to Metastatic Liver Disease: A Case Report and Review of the Literature [J]. Acta medica academica, 2022, 51(2): 128-131.
[5] Theis S R, Bhutta B S, Khandhar P B. Pseudohyponatremia [M]. StatPearls. Treasure Island (FL) ineligible companies; StatPearls Publishing. 2025.
[6] Yonemoto H. Pseudohyponatremia Caused by Severe Hemolysis [J]. Cureus, 2025, 17(5): e84824.
医脉通是专业的在线医生平台,“感知世界医学脉搏,助力中国临床决策”是平台的使命。医脉通旗下拥有「临床指南」「用药参考」「医学文献王」「医知源」「e研通」「e脉播」等系列产品,全面满足医学工作者临床决策、获取新知及提升科研效率等方面的需求。仅供HCP观看。

(本网站所有内容,凡注明来源为“医脉通”,版权均归医脉通所有,未经授权,任何媒体、网站或个人不得转载,否则将追究法律责任,授权转载时须注明“来源:医脉通”。本网注明来源为其他媒体的内容为转载,转载仅作观点分享,版权归原作者所有,如有侵犯版权,请及时联系我们。)