白塞病(BD)与干燥综合征(SD)均为临床常见的自身免疫性疾病,二者虽发病机制不完全明确,但均存在特征性的口腔表现——BD以复发性口腔溃疡为典型症状,SD则以口干为主要初始表现之一,严重影响患者生活质量。目前,临床针对这两种疾病口腔病变的治疗仍以免疫抑制和对症控制为主,疗效有限且难以彻底改善症状,治疗需求尚未得到充分满足。近年来,随着微生物组研究的深入,肠道菌群失调被证实与BD、SD的发病密切相关,其可通过“口-肠轴”调控口腔黏膜免疫及唾液腺功能,提示菌群调节可能成为这类疾病的潜在治疗方向。洗涤菌群移植(WMT)作为优化后的粪菌移植方案,依托自动微滤设备(GenFMTer)实现精准菌群递送,已在调节全身炎症、修复肠道菌群平衡中展现出潜力,且研究团队前期已证实其对肠道型BD的疗效,但针对BD与SD合并存在的难治性口腔症状的治疗效果尚未见报道。本研究通过呈现1例36岁BD合并SD患者接受WMT治疗后,口腔溃疡、口干、眼干及胃肠道症状显著改善的临床案例,结合治疗前后肠道与口腔菌群的动态变化,探讨WMT在自身免疫性疾病口腔表现治疗中的价值,为临床难治性BD、SD的治疗提供新的思路与参考。
一、患者基础信息
36岁女性,于2021年4月就诊。
既往史:10年前确诊白塞病,存在口腔和生殖器阿弗他溃疡,针刺试验阳性,符合白塞病诊断标准。就诊时因4个月的眼干(DE)、口干症状,依据2002年干燥综合征分类标准,同时确诊干燥综合征。2012年起出现腹泻与便秘交替症状,益生菌间断使用无效;2018年腹泻复发,每日5-6次,伴腹胀。
二、就诊时临床症状与体征
口腔症状:每月出现2-3次口腔溃疡,每次持续7-8天;就诊时口腔腭部可见2个阿弗他溃疡。
干燥相关症状:口干持续存在;眼干明显,需每日使用眼药水缓解,右眼泪膜破裂时间为7秒,左眼为5秒,角膜荧光染色阳性。
胃肠道症状:每日腹泻5-6次,伴腹胀,间断使用益生菌后症状无缓解。
其他体征:腹部平坦,无压痛及反跳痛。
三、就诊时辅助检查结果
(一)实验室检查
血常规:血红蛋白13.1g/L,白细胞计数5.3×10⁹/L,血小板计数231×10⁹/L,各项指标均在正常范围。
炎症指标:红细胞沉降率7mm/h,处于正常水平。
代谢与免疫相关检查:全套代谢指标正常;自身抗体谱阴性;免疫球蛋白水平均在正常范围。
(二)内镜与病理检查
结肠镜检查:提示Ⅱ度内痔合并外痔,遂行帽辅助内镜下硬化治疗(CAES);从回肠末端至直肠未发现其他病变,随后行结肠经内镜肠道置管术(colonic TET)。
小唾液腺病理检查:显示局灶性淋巴细胞性涎腺炎,支持干燥综合征诊断。

图1.(A)首次WMT治疗前,腭部存在2处口腔溃疡。(B)在结肠镜检查下实施结肠经内镜肠道置管术(colonic TET)
四、治疗方案
(一)前期治疗
间断服用羟氯喹(每日200mg),同时使用香菇多糖、中药;每日使用眼药水缓解眼干症状;针对内痔合并外痔行CAES治疗。
(二)核心治疗:洗涤菌群移植(WMT)
治疗依据:患者明确存在肠道菌群失调,且研究团队既往有WMT治疗肠道菌群失调的成功经验。
供体选择:供体来源于中华粪菌库,严格按照既往报道的标准进行筛选。
治疗实施:患者签署知情同意书后,通过结肠TET途径接受2名供体的3次WMT治疗;3个月后为巩固疗效,以相同方式进行第二次WMT治疗。
五、治疗效果评估
(一)短期效果(治疗后3个月)
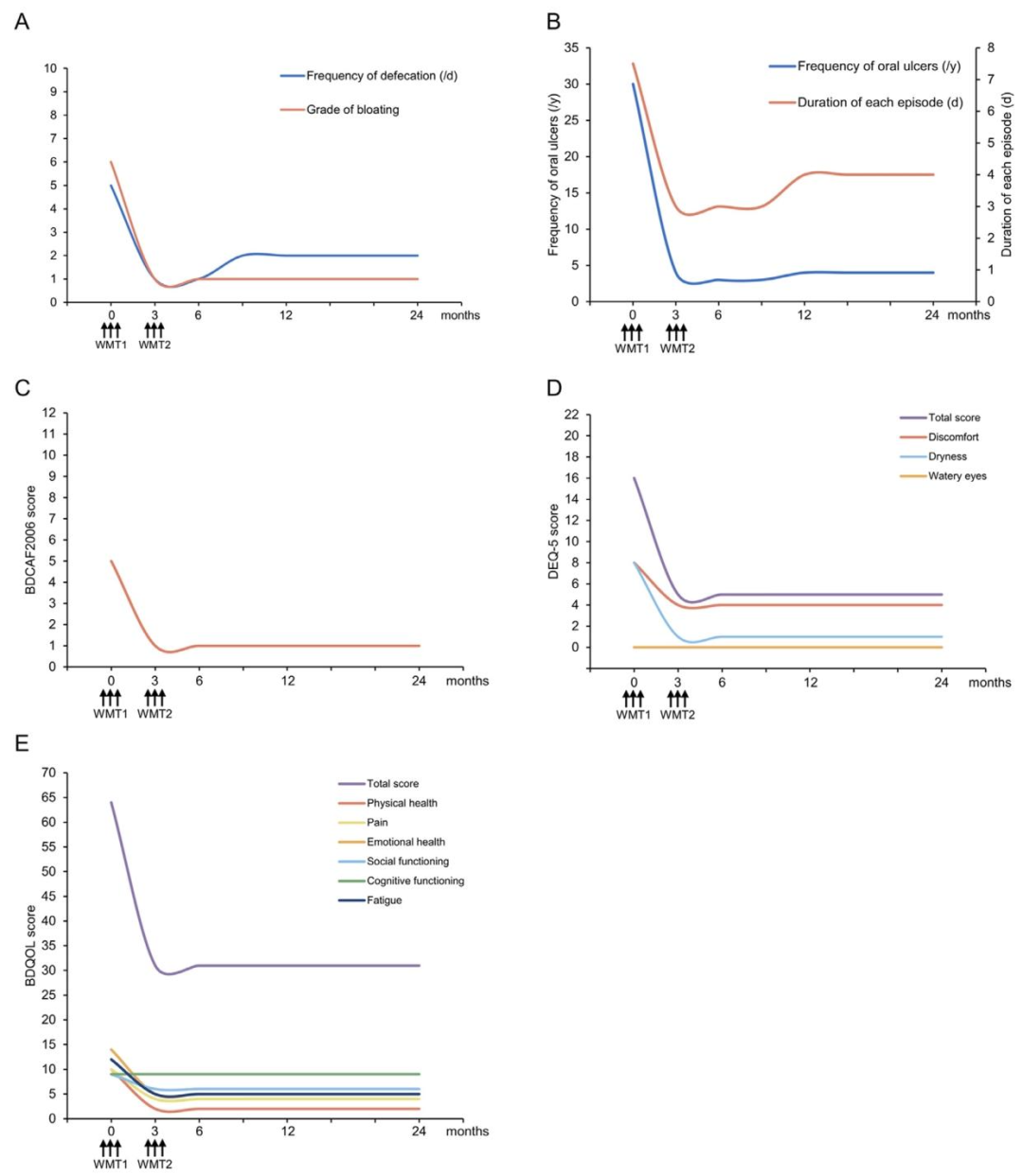
胃肠道症状改善:排便频率降至每日1次,腹胀程度从基线的6分(1分表示无腹胀,10分表示严重腹胀)降至1分。
口腔症状缓解:3个月内仅出现1次口腔溃疡,且3天内自行愈合,较治疗前(每月2-3次,持续7-8天)显著改善。
干燥症状改善:眼干症状明显缓解,3个月内未使用眼药水,5项干眼问卷(DEQ-5)评分从基线16分降至5分;口干症状亦有改善。
疾病活动度与生活质量提升:2006版白塞病当前活动量表(BDCAF)评分从5分降至1分;白塞病生活质量量表(BDQoL)评分从64分降至31分(评分越高提示生活质量越差)。
安全性:WMT治疗期间及治疗后未观察到不良事件。
(二)长期效果(治疗后2年随访)
胃肠道症状稳定:排便频率维持在每日1-2次,无腹胀症状。
口腔症状持续缓解:口腔溃疡每年仅发作3-4次,每次持续3-4天。
干燥症状持续缓解:眼干症状稳定,DEQ-5评分维持在5分,2年内未使用眼药水;口干症状持续改善。
疾病活动度与生活质量稳定:BDCAF评分始终维持在1分(仅表现为口腔溃疡);BDQoL评分维持在31分。
用药情况:首次WMT治疗后停用羟氯喹,随访期间未使用其他相关药物。

图 2. WMT的疗效评估
(A)胃肠道症状的临床评估;(B)口腔溃疡的临床评估;(C)2006 版BDCAF评分变化;(D)5 项干眼问卷(DEQ-5)评分变化;(E)BDQoL评分变化
六、微生物分析结果(基于全长16SrRNA基因测序)
(一)肠道菌群变化(治疗前vs治疗后3个月)
菌群多样性与结构:治疗后患者肠道菌群多样性及组成更接近健康供体,Shannon指数(反映α多样性)改善,主坐标分析显示菌群分类谱向供体靠拢。
属水平关键变化:拟杆菌属(Bacteroides)、埃希菌属(Escherichia)、韦荣球菌属(Veillonella)等与促炎相关的菌属相对丰度降低;阿里斯氏菌属(Alistipes)、粪杆菌属(Faecalibacterium)、布劳特氏菌属(Blautia)、阿克曼氏菌属(Akkermansia,利于维持肠黏膜屏障、调节免疫)等有益菌属相对丰度升高。

图 3. 通过全长 16S rRNA 基因测序分析粪便菌群。(A)α 多样性的香农指数(Shannon index)变化曲线;(B)分类谱的主坐标分析(Principal coordinate analysis)结果;(C)属水平相对丰度排名前 20 的菌群分布情况;(D)属水平相对丰度排名前 20 的菌群聚类结果。
粪便样本分别来源于:WMT 治疗前的患者(M0)、WMT 治疗后 3 个月的患者(M3),以及 2 名供体(D1、D2)
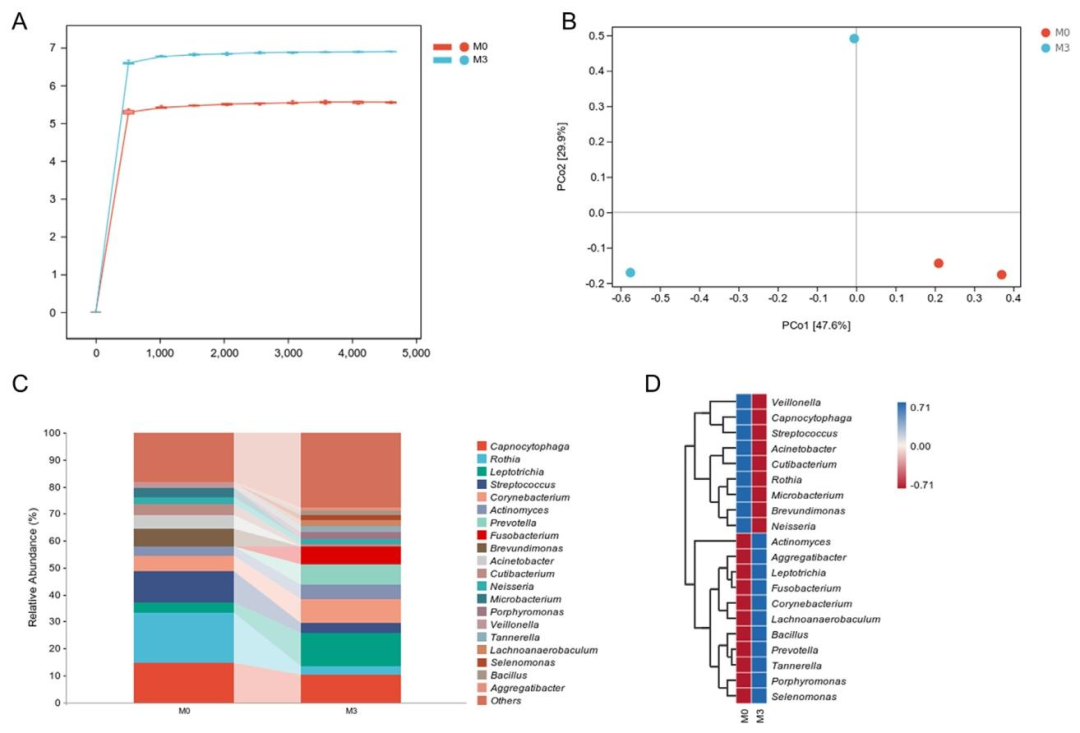
(二)口腔菌群变化(治疗前 vs 治疗后3个月)
菌群多样性:Shannon指数升高,提示口腔菌群α多样性改善。
菌群结构与组成:主坐标分析显示治疗前后口腔菌群群落分布存在显著差异;链球菌属(Streptococcus)、韦荣球菌属(Veillonella)、罗思氏菌属(Rothia,与口腔及全身感染相关)等潜在有害菌属相对丰度降低;白塞病唾液菌群中显著减少的纤毛菌属(Leptotrichia)相对丰度升高。

图 4. 通过全长 16S rRNA 基因测序分析口腔菌群
(A)α 多样性(alpha diversity)的香农指数(Shannon index)变化曲线;(B)分类谱(taxonomy profile)的主坐标分析(Principal coordinate analysis)结果;(C)属水平(genus level)相对丰度排名前 20 的菌群分布情况;(D)属水平相对丰度排名前 20 的菌群聚类结果。
唾液样本分别来源于:WMT治疗前的患者(M0)、治疗后 3 个月的患者(M3)
本病例中,36岁女性患者同时患有BD与SD,长期受复发性口腔溃疡、持续口干眼干及胃肠道症状困扰,常规药物治疗效果不佳,而WMT治疗后短期(3个月)及长期(2年)均呈现显著且稳定的疗效。
从疾病病理机制与菌群的关联来看,患者的临床改善与WMT介导的肠道-口腔菌群双重修复密切相关。既往研究表明,BD患者口腔中链球菌等有害菌丰度升高,SD患者口腔菌群α多样性降低且普雷沃菌、韦荣球菌富集,而肠道内有益菌(如阿里斯氏菌、阿克曼氏菌)缺乏与BD发病相关,促炎菌(如拟杆菌)增多则可能加重全身炎症。本病例中,WMT治疗后患者肠道菌群多样性显著提升,趋近健康供体水平,阿里斯氏菌、粪杆菌、布劳特氏菌等具有抗炎、维持黏膜屏障功能的菌属丰度升高,拟杆菌、埃希菌等促炎菌属减少,这一变化不仅缓解了患者腹泻、腹胀等胃肠道症状,更通过“口-肠轴”调控全身免疫状态,为口腔症状改善奠定基础。同时,口腔菌群中链球菌、韦荣球菌等潜在有害菌丰度降低,BD患者唾液中特征性缺失的纤毛菌属丰度升高,直接减少了口腔黏膜的炎症刺激,促进口腔溃疡愈合,改善唾液腺功能,与患者口腔溃疡发作频率降低、口干症状缓解的临床表现高度契合。
从治疗方案的合理性与安全性角度分析,WMT的选择为该患者提供了精准且安全的治疗途径。患者虽存在内痔合并外痔,但结肠镜检查排除了肠道其他器质性病变,结合其长期腹泻、便秘交替及益生菌治疗无效的病史,明确诊断为肠道菌群失调,符合WMT的适应症。治疗中采用的结肠TET途径可实现菌群的精准递送,供体严格筛选自中国fmtBank,且治疗期间及随访期未观察到不良事件,第二次WMT巩固治疗进一步维持了疗效,2年内患者停用羟氯喹仍无症状反弹,证实了WMT在该病例中的安全性与有效性。此外,患者眼干症状的改善(DEQ-5评分从16分降至5分且长期无需眼药水),与既往研究中粪菌移植(FMT)改善干眼症状的结论一致,提示WMT可能通过调节肠道菌群代谢(如促进短链脂肪酸生成),间接影响泪腺功能,进一步拓展了WMT在自身免疫性疾病相关干燥症状中的应用前景。
需注意的是,本研究作为单病例报告,存在样本量有限的局限性,无法完全排除个体差异对疗效的影响,且菌群变化与临床症状改善的因果关系仍需更多多中心、大样本的对照研究及动物实验验证。但不可否认的是,该病例首次证实了WMT对BD与SD合并存在的难治性口腔症状的治疗价值,明确了“肠道-口腔菌群轴”在这类疾病中的调控作用——WMT并非仅针对单一症状,而是通过修复肠道与口腔菌群的整体平衡,实现对自身免疫性疾病多系统症状的协同改善。这一发现不仅为临床治疗难治性BD、SD提供了新的选择,更提示未来可通过深入探索菌群-免疫-黏膜的相互作用机制,开发基于菌群调节的个体化治疗方案,进一步提升自身免疫性疾病的治疗效果。
Wang Y, Bao J, Chen B, Zhang F, Cui B. Successful management of oral manifestations of Behcet's disease and Sjogren's disease using washed microbiota transplantation: a case report. Oral Surg Oral Med Oral Pathol Oral Radiol. 2025;140(5):e147-e152. doi:10.1016/j.oooo.2025.06.017

医脉通是专业的在线医生平台,“感知世界医学脉搏,助力中国临床决策”是平台的使命。医脉通旗下拥有「临床指南」「用药参考」「医学文献王」「医知源」「e研通」「e脉播」等系列产品,全面满足医学工作者临床决策、获取新知及提升科研效率等方面的需求。

(本网站所有内容,凡注明来源为“医脉通”,版权均归医脉通所有,未经授权,任何媒体、网站或个人不得转载,否则将追究法律责任,授权转载时须注明“来源:医脉通”。本网注明来源为其他媒体的内容为转载,转载仅作观点分享,版权归原作者所有,如有侵犯版权,请及时联系我们。)